

评价报告公开信息表
评价报告名称 | 江西旭锐材料科技有限公司年产5000吨有机硅改性聚氨酯树脂改造项目安全预评价报告 | |||||
项目简介 | 项目名称:年产5000吨有机硅改性聚氨酯树脂改造项目 建设单位:江西旭锐材料科技有限公司 建设地点:江西永修云山经济开发区星火工业园 建设性质:改建 企业性质: 有限责任公司 行业类别:有机硅及有机硅改性材料 项目投资:总投资预计1500万元 | |||||
参与评价项目相关人员 | 姓名 | 资格证书号 | 从业登记号 | |||
项目负责人 | 陈润洪 | 1800000000100059 | 015387 | |||
项目组成员 | 陈润洪 | 1800000000100059 | 015387 | |||
邹昌锴 | S011053000110192002910 | 037092 | ||||
陈建彰 | CAWS350000230300237 | 043089 | ||||
陈煦 | S011035000110202001275 | 040553 | ||||
张枭 | S011032000110193001024 | 037118 | ||||
报告编制人 | 陈润洪 | 1800000000100059 | 015387 | |||
报告审核人 | 李重阳 | S011035000110201000616 | 026187 | |||
过程控制负责人 | 王立 | CAWS350000230200190 | 031929 | |||
技术负责人 | 黄伯良 | 1800000000100060 | 013789 | |||
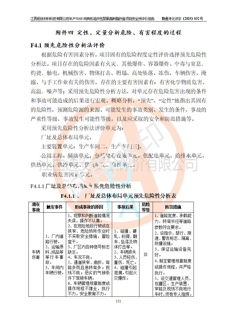
评价结论 | 江西旭锐材料科技有限公司年产5000吨有机硅改性聚氨酯树脂改造项目的选址、总体布局、周边环境、自然环境能满足建设安全条件:项目选择的工艺过程及设备设施的安全可靠性能达到**法规、标准规定要求。 项目存在的危险有害因素可控,在落实本评价报告提出的有关安全对策措施后,其危险有害程度能达到可以接受的程度,项目建设能够实现安全运行的目标。 | |||||
勘察现场 工作时间 | 2025.5.26 | 报告提交时间 | 2025.12.18 | |||
勘察现场人员 | 陈润洪、邹昌锴 | |||||
现场照片 | ![]() | |||||
被评价单位 信息反馈情况 | 满意 | |||||






















































































































































































































