

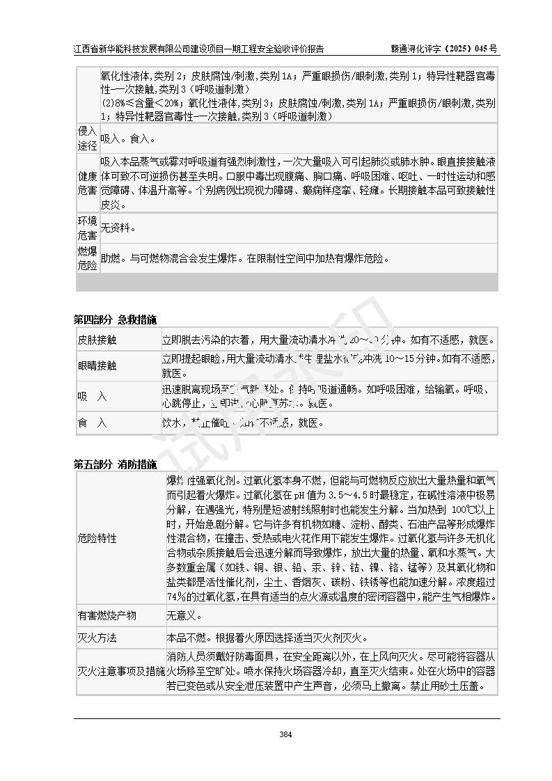
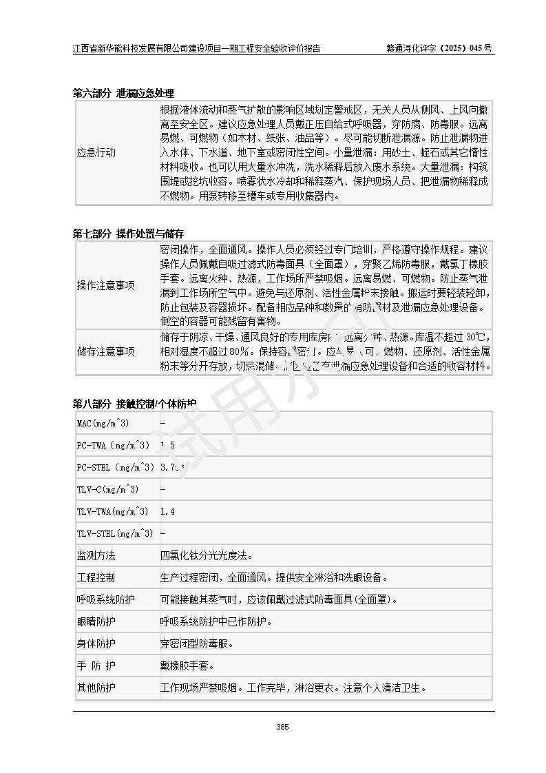
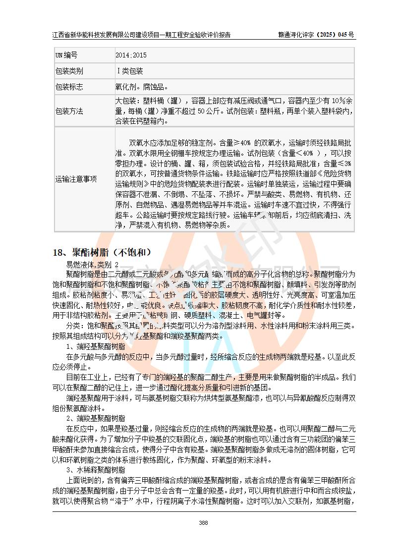
评价报告名称 | 江西省新华能科技发展有限公司建设项目一期工程安全验收评价报告 | |||||
项目简介 | 项目名称:年产20000吨化纤树脂和1500吨光引发剂、阻燃剂建设项目一期工程(年产16000化纤树脂项目) 年产16000吨化纤树脂项目,包括:年产3000吨环氧树脂乳液、年产3000吨聚酯树脂乳液、年产3000吨聚醋酸乙烯乳液、年产1000吨聚氨酯树脂溶液、年产1000吨改性环氧树脂溶液、年产5000吨聚酯粉末粘结剂(一期为液体),而年产20000吨化纤树脂和1500吨光引发剂、阻燃剂建设项目中年产2000吨环氧树脂和年产1500吨光引发剂、阻燃剂生产装置以及年产2000吨聚氨酯树脂溶液两条生产线中的一条生产线(年产1000吨聚氨酯树脂溶液)、年产2000吨改性环氧树脂溶液两条生产线中的一条生产线(年产1000吨改性环氧树脂溶液)生产装置因市场等原因目前没有建设 建设单位:江西省新华能科技发展有限公司 建设地点:江西彭泽工业园区矶山化工园 项目性质:新建 总投资:4000万元 占地面积:21.9亩 设计单位:扬州惠通科技股份有限公司[化工石化医药行业(化工工程)专业**] 房屋建设施工单位:江西裕正禾建设有限公司 房屋建设监理单位:河南海纳建设管理有限公司(工程监理综合资质) 设备安装单位:江苏汉皇安装集团有限公司(资质等级:石油化工工程施工总承包贰级) 设备安装监理单位:同致诚工程咨询有限公司(工程监理综合资质) 仪电安装单位、调试单位:上海南服控制工程有限公司 | |||||
参与评价项目相关人员 | 姓名 | 资格证书号 | 从业登记号 | |||
项目负责人 | 陈润洪 | 1800000000100059 | 015387 | |||
项目组成员 | 陈润洪 | 1800000000100059 | 015387 | |||
陈建彰 | CAWS350000230300237 | 043089 | ||||
陈煦 | S011035000110202001275 | 040553 | ||||
杨健健 | S011032000110193001029 | 037091 | ||||
朱汝玲 | S011032000110191000378 | 028131 | ||||
报告编制人 | 陈润洪 | 1800000000100059 | 015387 | |||
报告审核人 | 李重阳 | S011035000110201000616 | 026187 | |||
过程控制负责人 | 王立 | CAWS350000230200190 | 031929 | |||
技术负责人 | 黄伯良 | 1800000000100060 | 013789 | |||
评价结论 | 经评价组评价,江西省新华能科技发展有限公司年产20000吨化纤树脂和1500吨光引发剂、阻燃剂建设项目一期工程(年产16000化纤树脂项目)总体布局、现场设备布置情况与设计图纸一致,本次项目涉及重点监管的危险化学品、危险工艺,按设计要求,设置有DCS系统、SIS系统、GDS系统,符合《江西省应急管理厅关于印发(试行)的通知 》、关于印发《九江市化工企业自动化提升实施方案》的安全要求,符合《危险化学品生产建设项目安全风险防控指南(试行)》规定竣工验收的安全条件;企业主要负责人、安全管理部门负责人均为化学、化工相关专业,且有3年以上化工行业从业经历,企业主要负责人及安全管理人员已取得危险化学品企业主要负责人及安全管理人员考核合格证。项目选择的工艺过程及设备设施的安全可靠性能 达到**法规、标准规定要求。 项目运行后存在的主要危险、有害因素有:火灾、其他爆炸、容器爆炸、中毒与窒息等;存在的主要有害因素有高温、化学物质危害等;针对存在的危险、有害因素,企业采取了**的安全技术措施及安全管理措施,符合**有关法规、标准、规范要求;项目风险可控,其安全生产条件和安全管理 方面具备竣工安全验收的条件。 | |||||
勘察现场 工作时间 | 2025.5.16 | 报告提交时间 | 2025.10.28 | |||
勘察现场人员 | 陈建彰、陈润洪 | |||||
现场照片 |
| |||||
被评价单位 信息反馈情况 | 满意 | |||||










































































































































































































































































































































































































