0792-8552077
当前位置:首页 >> 评价项目 >> 安全验收评价
安全验收评价
江西华昊化工有限公司改建年产1.5万吨有机硅材料扩建项目安全条件评价报告
更新时间:2025-11-12

评价报告名称

江西华昊化工有限公司改建年产1.5万吨有机硅材料扩建项目安全条件评价报告

项目简介

江西华昊化工有限公司是一家于201111月注册成立的有限责任公司(自然人投资或控股),注册地址位于永修县云山经济开发区星火工业园星云大道旁,法定**人柴利兵,注册资本1542万元,经营范围包括许可项目和一般项目,许可项目为危险化学品生产、危险化学品经营、货物进出口、第二类医疗器械生产,一般项目为合成材料制造(不含危险化学品)、合成材料销售、第二类医疗器械销售。

为满足更大市场需求同时解决企业原料及配套生产的需求江西华昊化工有限公司拟投资5000万元将厂区101硅油车间、102二车间原有项目改建为年产1.5万吨有机硅材料扩建项目以下简称“该项目”

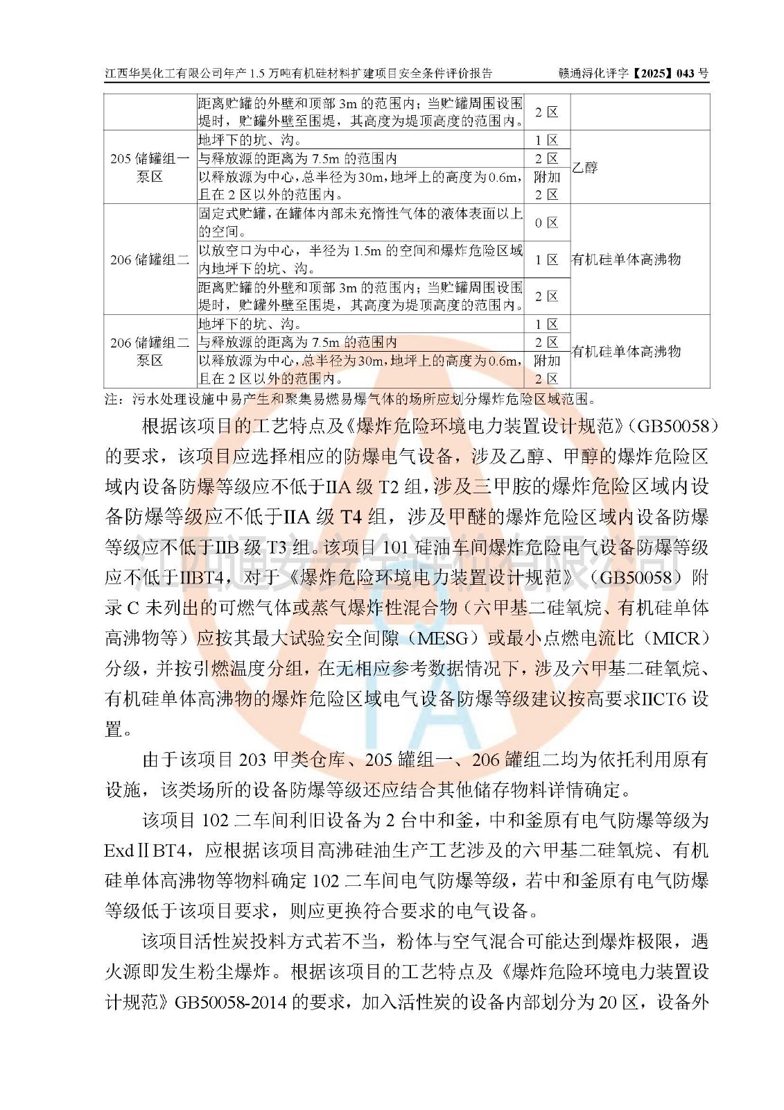
该项目生产过程涉及的化学反应包括聚合(常压)水解、中和,涉及蒸馏、压滤、流体输送、热交换、产品包装等化工单元操作过程。该项目涉及的危险化学品包括四甲基氢氧化铵、氢氧化钾、磷酸、30%氢氧化钠溶液、六甲基二硅氧烷、乙醇、氯化氢、盐酸、氮气DMC(二甲基环硅氧烷的混合物)、有机硅单体高沸物**胺(废气组分)、甲醇(废气组分)、甲醚(废气组分)其中甲醇、甲醚属于重点监管的危险化学品,盐酸属于第三类易制毒化学品乙醇、甲醇、甲醚属于特别管控危险化学品四甲基氢氧化铵乙醇、**胺、甲醇、甲醚属于第四类监控化学品。该项目不涉及剧毒品、易制爆化学品高毒物品不涉及**、二、三类监控化学品。

项目不涉及重点监管的典型危险化工工艺生产单元储存单元不构成危险化学品重大危险源

该项目副产品盐酸中间产品低粘度封头剂(六甲基二硅氧烷)属于危险化学品,项目属于危险化学品生产项目,依据《危险化学品生产企业安全生产许可证实施办法》(**安全生产监督管理总局令第41号,第79号、89号修改),项目需要办理危险化学品安全生产许可证

参与评价项目相关人员


姓名

资格证书号

从业登记号

项目负责人

朱汝玲

S011032000110191000378

028131

项目组成员

朱汝玲

S011032000110191000378

028131

戴立平

1700000000100101

018974

陈润洪

1800000000100059

015387

 

S011035000110202001275

040553

杨健健

S011032000110193001029

037091

报告编制人

朱汝玲

S011032000110191000378

028131

报告审核人

李重阳

S011035000110201000616

026187

过程控制负责人

王立

CAWS350000230200190

031929

技术负责人

黄伯良

1800000000100060

013789

评价结论

项目应重点防范的危险有害因素为火灾﹑其他爆炸、中毒和窒息、灼烫。

应重点关注的安全对策措施包括:密闭化、自动化、机械化工艺;规范的设备设计、选型、材料、安装;防泄漏安全对策措施;**动力介质供应;可靠的避雷设施、静电接地设施;配备齐全消防设施、应急设施;**火灾爆炸危险场所的电气设施符合防火防爆要求;设置可靠的温度、压力、液位等参数监控系统以及紧急冷却系统,设置安全泄放系统,采取相应的安全放散设施;设置可燃、有毒气体检测报警装置;设置惰性气体置换;通过控制泄漏、加强个体防护、**卫生清洗设施、加强培训教育与管理控制,以预防和控制灼烫伤害发生的措施。

江西华昊化工有限公司改建年产1.5万吨有机硅材料扩建项目的周边环境、自然环境能满足建设安全条件项目涉及的改建建构筑物总体布局方面除101硅油车间、102二车间与厂区西侧围墙防火间距不符合《精细化工企业工程设计防火标准》GB51283-2020外,其他改建建构筑物防火间距符合《精细化工企业工程设计防火标准》GB51283-2020要求,项目依托原有的建构筑物不低于原建造时标准。项目选择的工艺过程及设备设施的安全可靠性能达到**法规、标准规定要求;项目存在的危险有害因素可控,在落实本评价报告提出的有关安全对策措施后,其危险有害程度能达到可以接受的程度,项目建设能够实现安全运行的目标。

勘察现场工作时间

2025.8.21

报告提交时间

2025.11.10

勘察现场人员

朱汝玲、杨健健

现场照片

 图片2.jpg

被评价单位信息反馈情况

满意