

安全评价报告网上信息公开
报告编号: 赣通危化验评字[2025]067号
项目名称 | 中国石化江西赣州会昌石油分公司瑞寻高速会昌服务区西加油站甲醇加注设施项目安全验收评价 | ||||
项目简介 | 中国石化销售股份有限公司江西赣州会昌石油分公司瑞寻高速会昌服务区西加油站成立于2015年01月26日,2024年07月22日经赣州市市场监督管理局变更取得新的《营业执照》(统一社会信用代码:913607333328865653),类型为外商投资企业分公司,营业场所位于会昌县周田镇司背村。企业法定**人:谢华云。经营范围:许可项目包括成品油零售,燃气经营,烟草制品零售,旅游业务,住宿服务,餐饮服务,道路货物运输(不含危险货物),道路危险货物运输(依法须经批准的项目,经相关部门批准后在许可**期内方可开展经营活动,具体经营项目和许可期限以相关部门批准文件或许可证件为准)。一般项目:成品油仓储(不含危险化学品),成品油批发(不含危险化学品),单用途商业预付卡代理销售,租赁服务(不含许可类租赁服务),小微型客车租赁经营服务(除依法须经批准的项目外,凭营业执照依法自主开展经营活动)。 该加油站提升改造前设5个SF卧式埋地储罐,50m³0#柴油储罐 2 个,50m³95#汽油储罐 1 个,50m³92#汽油储罐 1 个,30m³98#汽油储罐 1 个,罐总容量为 230m³,折算总容量为 180m³(柴油折半),属于**加油站。该加油站于 2025 年2 月 17 日已取得由赣州市行政审批局颁发的危险化学品经营许可证,证号为赣虔安经字[2025]000026号,许可经营范围为汽油、柴油,**期限 2025 年 3 月 15 日至 2028 年3月 14 日。于2024年12月19日取得赣州市行政审批局核准颁发的成品油零售经营批准证书,证号为油零售证书第虔 0396号,**期 2024 年 12 月 31 日至 2029 年 12 月 30 日。 为响应**关于推进交通运输绿色转型的意见,中国石化销售股份有限公司江西赣州会昌石油分公司瑞寻高速会昌服务区西加油站在原址对加油站进行提升改造,把原有1具30m³SF双层储罐(98#)改为M100车用甲醇燃料储罐,新设甲醇燃料通气管、甲醇燃料阀门井1处、甲醇燃料卸液口1处,新设双枪甲醇燃料加液机1台,加液机附近设置成品洗眼器1套,卸液口设置成品洗眼器1套,甲醇燃料加液机附近单独设置**沟,单独设置甲醇燃料收集池1个。改造后加油站设50m³0#柴油储罐2个,50m³95#汽油储罐1个,50m³92#汽油储罐1个,30m³M100车用甲醇燃料储罐1个,罐总容量为230m³,折算总容量为180m³(柴油折半),属于**(甲醇燃料)加油站。设4台潜油泵加油机、1台双枪甲醇燃料加注机。加油站改造后经营的成品油品种为0#柴油、92#汽油、95#汽油及M100车用甲醇燃料,经营方式为带有储存设施经营。根据《中华人民共和国安全生产法》、《危险化学品安全管理条例》、《危险化学品经营许可证管理办法》等相关规定,本项目涉及的M100车用甲醇燃料属于危险化学品,需办理危险化学品经营许可证。 依据《中华人民共和国安全生产法》、《危险化学品安全管理条例》、《危险化学品经营许可证管理办法》、《建设项目安全设施“三同时”监督管理办法》等有关规定,中国石化江西赣州会昌石油分公司瑞寻高速会昌服务区西加油站甲醇加注设施项目应进行安全设施竣工验收评价。为贯彻“安全**,预防为主,综合治理”的安全生产方针,受中国石化销售股份有限公司江西赣州会昌石油分公司瑞寻高速会昌服务区西加油站委托,江西通安安全评价有限公司承担了该项目的安全验收评价工作,依据委托方提供的相关资料,通过现场调查、分析、研究,按照《安全评价通则》(AQ8001-2007)、《安全验收评价导则》(AQ8003-2007)和**安全监管总局关于印发《危险化学品建设项目安全评价细则(试行)》的通知(安监总危化〔2007〕255号)的要求,编制了此评价报告。 | ||||
委托单位联系人 | 谢华云 | 联系电话 | 13979769350 | ||
项目组长 | 赵娟 | 技术专家 | —— | ||
报告编制人 | 赵娟、陈嘉鸣 | 报告审核人 | 邬长福 | ||
技术负责人 | 黄伯良 | 注册安全工程师 | 陈嘉鸣 | ||
过程控制负责人 | 刘赟 | 参与评价安全评价师 | 赵娟、陈嘉鸣、刘赟、宋明 | ||
现场工作人员 | 赵娟、陈嘉鸣 | ||||
主要任务 | 本评价报告主要针对评价范围内M100甲醇燃料储存经营过程所涉及的危险、有害因素及重大危险源等进行辨识与分析,根据相应法律、法规、标准的要求检查安全设施的配置及相关检测检验情况及其符合性,检查公用工程及辅助设施的配套性,审核安全生产管理机构、制度、人员培训、设备管理、操作规程、应急预案及劳动防护用品的配备等,对该项目安全设施及安全措施进行符合性评价,并在此基础上提出相应的安全对策措施及建议。 | ||||
现场工作时间 | 2025.11.3 | 报告提交时间 | 2026.1 | ||
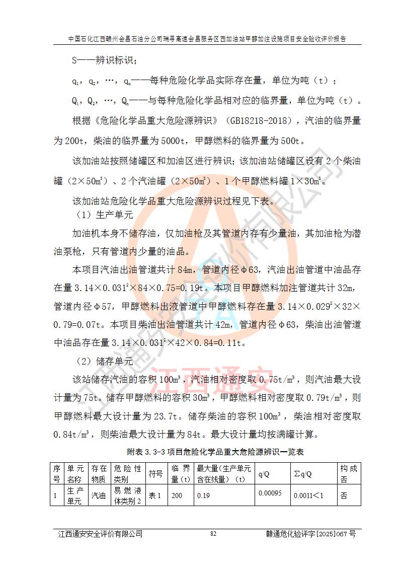
其它 | 一、安全状况综合评述 1、中国石化江西赣州会昌石油分公司瑞寻高速会昌服务区西加油站甲醇加注设施项目于2025年04月30日经会昌县行政审批局立项备案(项目统一代码为:2504-360733-04-01-780900),本项目在原址对加油站进行提升改造,把原有1具30m³SF双层储罐(98#)改为M100甲醇燃料储罐,新设甲醇燃料通气管、甲醇燃料阀门井1处、甲醇燃料卸液口1处,新设双枪甲醇燃料加液机1台,加液机附近设置成品洗眼器1套,卸液口设置成品洗眼器1套,甲醇燃料加液机附近单独设置**沟,单独设置甲醇燃料收集池1个。改造后加油站设50m³0#柴油储罐2个,50m³95#汽油储罐1个,50m392#汽油储罐1个,30m³M100甲醇燃料储罐1个,罐总容量为230m³,折算总容量为180m³(柴油折半),属于**(甲醇燃料)加油站。设4台潜油泵加油机、1台双枪甲醇燃料加注机。加油站经营的0#柴油、92#汽油、95#汽油及甲醇燃料均属于危险化学品, 2、按照《危险化学品重大危险源辨识》GB18218-2018进行辨识,改造后的加油站生产单元、储存单元均不构成危险化学品重大危险源。 3、经辨识,改造后的加油站不涉及剧毒化学品、高毒物品、易制毒化学品、易制爆化学品,甲醇燃料和汽油属于重点监管危险化学品和特别管控危险化学品。 4、本项目新增的车用甲醇燃料属于首批重点监管危险化学品,应加强安全管理,根据“甲醇燃料安全措施和应急处理原则”要求的措施进行检查,加油站设置了视频监控系统、高液位报警功能的液位监测系统、渗漏检测,并制定各种管理制度和操作规程,已落实到位。 5、依据《特别管控危险化学品目录(**版)》管控措施进行检查,加油站对汽油和甲醇燃料进行储存定置化管理,设置油罐区**储存汽油和甲醇燃料,并制定各种管理制度和操作规程,已落实到位。 6、本项目运行期存在的危险有害因素主要为火灾,爆炸、中毒、电气伤害、**伤害、噪声等,*主要的危险因素是火灾、爆炸。 7、采用作业条件危险性评价法(LEC)分析结果:该加油站的作业条件相对比较安全。在选定的甲醇加注作业、甲醇卸液作业、维修作业、配电作业等4个单元中均为“一般危险、需要注意”作业环境,且一般危险作业环境的出现均由物料的危险程度所决定,作业条件相对安全。 8、经采用危险度评价法分析,储罐区得分为12分,为Ⅱ级,属中度危险。罐区均采用双层罐埋地设置,按要求设置了通气管,并装设了阻火器;设置了液位监测报警系统和紧急切断系统,设置加油双层管道及双层管道渗漏检测系统,其安全风险可控。 9、采用检查表评价法对本项目进行检查分析,经整改后,本项目涉及的强制条款和其他项均符合要求。站址符合城乡总体规划和安全要求,甲醇加注设施(包括甲醇燃料加注机、M100甲醇燃料储罐及通气管、卸液口等)与该加油站内外部防火间距符合《汽车加油加气加氢站技术标准》GB50156-2021、《车用甲醇燃料加注站建设规范》等相关标准规范的要求。该加油站设置了消防安全设施、防雷防静电设施、液位监测措施、油罐泄漏检测措施、电气防爆措施等安全防护设施,取得了消防验收意见书和防雷检测合格报告,符合**法律法规、标准规范的要求。该加油站公用工程能够满足安全经营的基本需要,符合安全经营的条件。 10、该加油站相关证照齐全,成立了安全生产**小组,配备了安全管理人员,制定了安全管理制度、操作规程和事故应急预案,加油站的安全管理机构工作有力,加油站安全经营管理处于正常有序开展范围。 11、该加油站经判定不涉及重大生产安全事故隐患。 评价结论为: 综上所述,中国石化江西赣州会昌石油分公司瑞寻高速会昌服务区西加油站甲醇加注设施项目具备**有关安全生产法律、法规、部门规章及标准规范要求的安全条件,符合经营和储存危险化学品的安全条件要求,具备安全验收的要求。
| ||||
| |||||


































































































































































































