

评价报告名称 | 九江市浔西能源有限公司经开区加油站安全现状评价报告 | |||
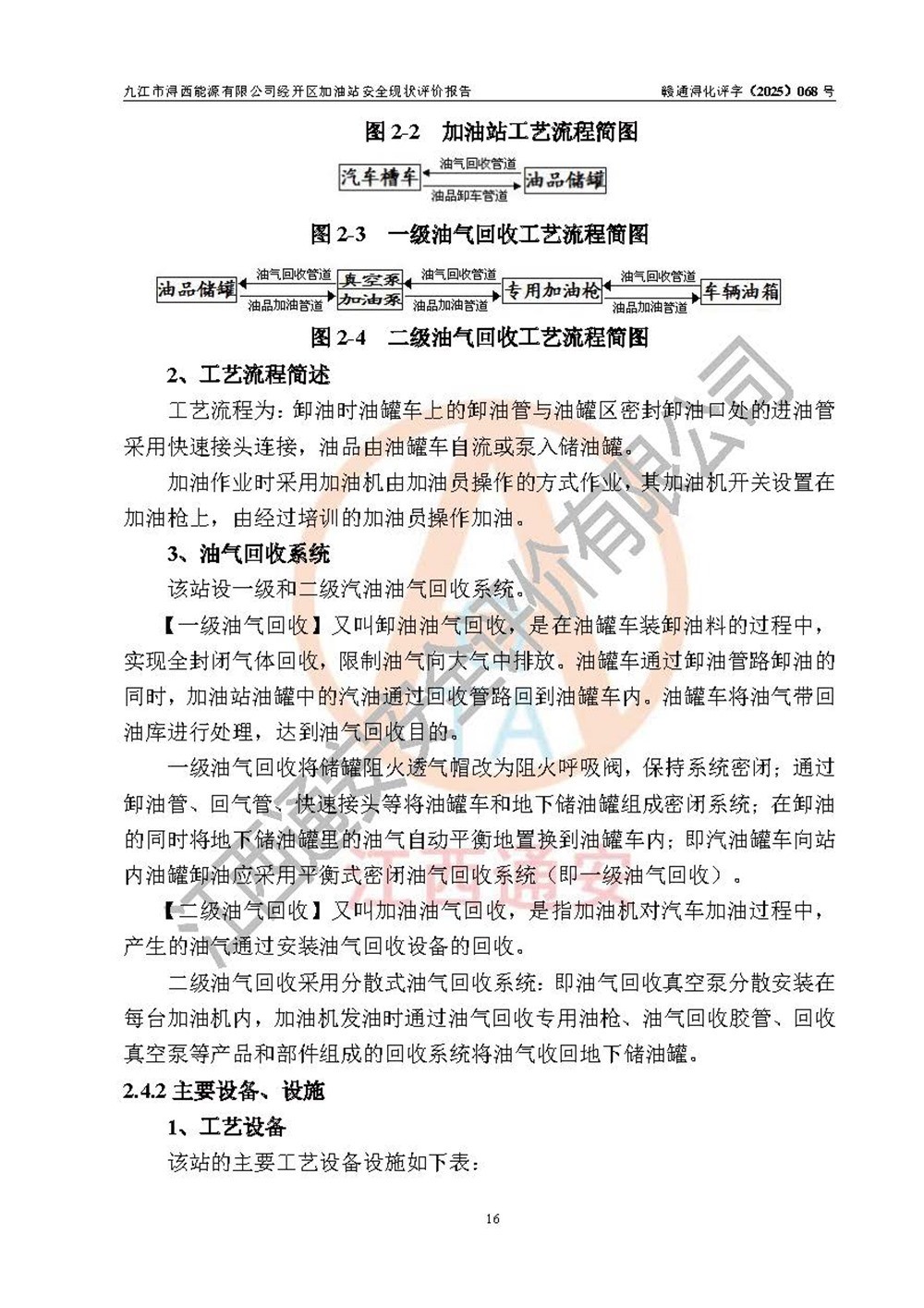
项目简介 | 九江市浔西能源有限公司经开区加油站是一家专门从事成品油零售经营的有限责任公司分公司(自然人投资或控股),经营场所位于江西省九江市经开区浔阳西路341号。现有从业人员15名,其中安全管理人员1人,加油站负责人黎晖。 该加油站占地面积约3961.66m2,站区内设置有6台四枪程控燃油加油机及配套的工艺管线、设有SF双层储罐5台,其中30m3的0#柴油储罐1台、30m3的92#汽油储罐3台,30m3的95#汽油储罐1台,油品储罐总容积为150m3(折算成汽油为135m3),按现行《汽车加油加气加氢站技术标准》对加油站的等级划分原则,属二级加油站。 该站由九江经济技术开发区行政审批局换发《危险化学品经营许可证》(证号:赣九开危化经字[2022]K00013号),**期限2022年11月23日至2025年11月22日日。 | |||
参与评价项目相关人员 | 姓名 | 资格证书号 | 从业登记号 | |
项目负责人 | 陈煦 | S011035000110202001275 | 040553 | |
项目组成员 | 陈煦 | S011035000110202001275 | 040553 | |
张枭 | S011032000110193001024 | 037118 | ||
朱汝玲 | S011032000110191000378 | 028131 | ||
陈润洪 | 1800000000100059 | 015387 | ||
朱洪忠 | 1500000000200337 | 026776 | ||
报告编制人 | 陈煦 | S011035000110202001275 | 040553 | |
报告审核人 | 李重阳 | S011035000110201000616 | 026187 | |
过程控制负责人 | 王立 | CAWS350000230200190 | 031929 | |
技术负责人 | 黄伯良 | 1800000000100060 | 013789 | |
评价结论 | 九江市浔西能源有限公司经开区加油站涉及的安全条件、安全经营条件、安全生产管理符合《危险化学品经营许可证管理办法》、《汽车加油加气加氢站技术标准》等**有关法规、标准、规范要求,能满足危险化学品经营安全条件。 | |||
勘察现场工作时间 | 2025年09月25日 | 报告提交时间 | 2025年10月14日 | |
勘察现场人员 | 陈煦、张枭 | |||
现场照片 |
注:评价人员(左一)、企业人员(中)、评价人员(右一) | |||



















































































