

评价报告名称 | 赣县东埠头钨矿有限公司尾矿库闭库工程安全验收评价报告 | |||
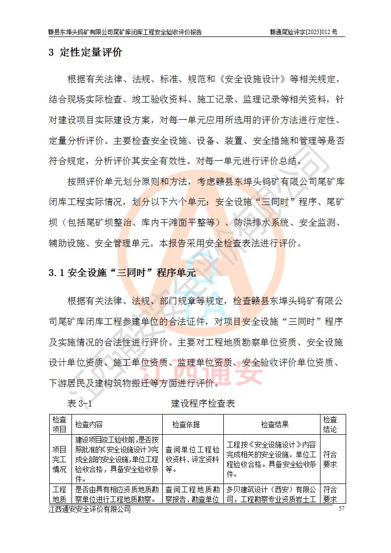
项目简介 | 赣县东埠头钨矿有限公司尾矿库位于江西省赣州市赣县区王母渡镇,属王母渡镇行政管辖。北距大埠圩15km,南距桃江圩2.5km,矿区有三级公路经过王母渡镇,王母渡镇至尾矿库有矿区公路与三级公路连接,即通往王母渡镇的三级公路从尾矿坝前通过,尾矿库下游为桃江河,交通较为便利。 赣县东埠头钨矿有限公司尾矿库于2007年6月由化工部长沙设计研究院设计,设计为初期风化料坝+上游式尾矿堆积坝,初期坝顶高程162.0m,初期坝高20.8m,*终堆积坝顶高程为180.0m,总坝高38.8m,设计总库容24.05×104m3,为四等库;尾矿库2008年4月完成建设,2009年12月首次取得了安全生产许可证,2013年3月矿山停产尾矿库停止使用,2015年12月安全生产许可证到期;2016年3月由江西省煤矿设计院编制了尾砂回采利用设计,经原江西省安监局批准进行尾砂回采,尾砂回采于2019年期满后未申请延续,尾矿库一直停用至今。根据相关规定,停用时间*过3年的尾矿库,**在1年内完成闭库治理并销号,因此决定对东埠头尾矿库进行闭库。 2024年8月9日,江西省安全生产委员会办公室下发了《江西省安委会办公室关于对赣县东埠头钨矿尾矿库闭库治理实行挂牌督办的函》, 2024年8月22日,赣州市安全生产委员会办公室下发了《关于转发江西省安委会办公室关于对赣县东埠头钨矿尾矿库闭库治理实行挂牌督办的函》,要求立即开展尾矿库闭库治理工程相关工作,于2025年6月前完成闭库治理并销号。 赣县东埠头钨矿有限公司主体尚存,但濒临破产,实质上没有能力履行尾矿库闭库主体责任,根据赣县区人民**2024年12月6日区长办公会议记要精神,由赣州市赣县区乡村振兴发展有限公司作为业主,实施赣县东埠头钨矿有限公司尾矿库闭库工程。 2025年1月多贝建筑设计(西安)有限公司提交了《赣县东埠头钨矿有限公司尾矿库闭库工程(水文)地质勘察报告》,2025年2月江西通安安全评价有限公司提交了《赣县东埠头钨矿有限公司尾矿库闭库工程安全现状评价报告》,2025年3月金建工程设计有限公司出具了《赣县东埠头钨矿有限公司尾矿库闭库工程安全设施设计》,并于2025年3月13日取得《江西省应急管理厅关于赣县东埠头钨矿有限公司尾矿库闭库工程安全设施设计审查的批复》(赣应急非煤项目设审[2025]9号),该闭库工程由山西华陆建设工程有限公司进行施工,荣泰工程管理咨询有限公司进行监理,该工程已2025年7月7日完工,现进入验收程序。 根据《中华人民共和国安全生产法》,按照原**安全生产监督管理总局《**安全监管总局关于规范金属非金属矿山建设项目安全设施竣工验收工作的通知》(安监总管一〔2016〕14号)和《**安全监管总局关于印发金属非金属矿山建设项目安全评价报告编写提纲的通知》(安监总管一〔2016〕49号)的具体要求,受赣州市赣县区乡村振兴发展有限公司委托,我公司承担该尾矿库闭库工程的安全验收评价工作。 | |||
参与评价项目相关人员 | 姓名 | 资格证书号 | 从业登记号 | |
项目负责人 | 施祖远 | 0800000000204014 | 010929 | |
项目组成员 | 陈亮 | S011035000110203001170 | 024378 | |
邬长福 | 1200000000100179 | 007151 | ||
王文洪 | 1100000000300654 | 028971 | ||
报告编制人 | 施祖远 | 0800000000204014 | 010929 | |
王文洪 | 1100000000300654 | 028971 | ||
报告审核人 | 田美智 | 1600000000201205 | 029616 | |
过程控制负责人 | 刘 赟 | 1500000000301415 | 026290 | |
技术负责人 | 吴至军 | S011035000110201000582 | 006933 | |
勘察现场发现的问题及安全对策措施 | 存在的问题:1、无尾矿库标示牌,溢洪道**处水位标尺不规范。2、尾矿库库尾存在一处尾砂堆。3、尾矿库下游紧邻道路区域无隔离防护设施。 整改措施:1、增设尾矿库标示牌,规范溢洪道**处水位标尺。2、清理尾矿库库尾存在的尾砂堆。3、在尾矿库下游紧邻道路区域增设隔离防护设施。 | |||
评价结论 | 赣县东埠头钨矿有限公司尾矿库闭库前的主要危险源已**排除,闭库工程符合《尾矿库安全监督管理规定》、《尾矿库安全规程》、《赣县东埠头钨矿有限公司尾矿库闭库工程初步设计》及《赣县东埠头钨矿有限公司尾矿库闭库工程安全设施设计》等标准规范、文件的要求,闭库工程质量合格,具备了安全设施竣工验收条件。 | |||
勘察现场工作时间 | 2025年7月5日 | 报告提交时间 | 2025年8月26日 | |
勘察现场人员 | 施祖远、王文洪 | |||
现场照片 | 评价人员 | |||
被评价单位 信息反馈情况 | 满意 | |||





















































































