0792-8552077
当前位置:首页 >> 评价项目 >> 安全现状评价
安全现状评价
宁都县兴旺矿业有限公司廖坑钨矿尾矿库安全现状评价报告
更新时间:2025-10-22

评价报告名称

宁都县兴旺矿业有限公司廖坑钨矿尾矿库安全现状评价报告

项目简介

宁都县兴旺矿业有限公司廖坑钨矿位于宁都县县城北西直距约15km处的安福乡西甲村,地理坐标:东经115°50′48″;北纬26°32′1″。宁都县兴旺矿业有限公司成立于2006年03月29日,统一社会信用代码为91360730787253633E,企业类型为有限责任公司(自然人投资或控股),企业注册地位于江西省赣州市宁都县安福乡西甲村,法定**人为曾德强,注册资本为1915万元人民币,所属行业为有色金属矿采选业,经营范围包括钨砂开采及废石加工、销售。

廖坑钨矿尾矿库位于宁都县安福乡西甲村、选矿厂东面约1.17Km的下游沟谷中,选矿厂年生产工作日300d,尾矿堆积干容重1.60 t/m3。尾矿库汇水面积1.927km2,尾矿坝为浆砌块石重力坝,坝顶高程595.0m,清基后坝底高程为571.0m,坝高24.0m,坝顶宽度2.7m,坝顶轴线长75.0m;上游坝坡1:0,下游坝坡1:1.0。尾矿从库尾进行排放,设计总库容8.5×104m3,服务年限10.9年。尾矿库总占地面积约21.0亩。为山谷型五等库。

该尾矿库于1982年11月由宁都县水电施工队建设施工,1983年11月投产,20071月由江西省冶金设计院编制了《宁都县兴旺矿业有限公司廖坑钨矿尾矿库整改方案设计》,2008年4月2日取得江西省安全生产监督管理局颁发的安全生产许可证,证书编号(赣)FM安许证字[2008]M1268号。2022年江西通安安全评价有限公司编制了安全现状评价报告,2022715日由赣州市行政审批局下发了安全生产许可证,证号(赣)FM安许证字[2022]B0081(赣市行证(3)字[2022]第274号),**期至2025714日。

依照《非煤矿矿山企业安全生产许可证延期换证工作》的通知,根据***《安全生产许可证条例》、《江西省安全生产条例》、《非煤矿山安全生产许可证实施办法》、《江西省非煤矿矿山企业安全生产许可证办法》规定及非煤矿山安全评价导则的要求,受宁都县兴旺矿业有限公司的委托,我公司承担廖坑钨矿尾矿库延期换证的安全现状评价工作。

参与评价项目相关人员


姓名

资格证书号

从业登记号

项目负责人

施祖远

0800000000204014

010929

项目组成员

陈亮

S011035000110203001170

024378

邬长福

1200000000100179

007151

王文洪

1100000000300654

028971

报告编制人

施祖远

0800000000204014

010929

王文洪

1100000000300654

028971

报告审核人

田美智

1600000000201205

029616

过程控制负责人

 

1500000000301415

026290

技术负责人

吴至军

S011035000110201000582

006933

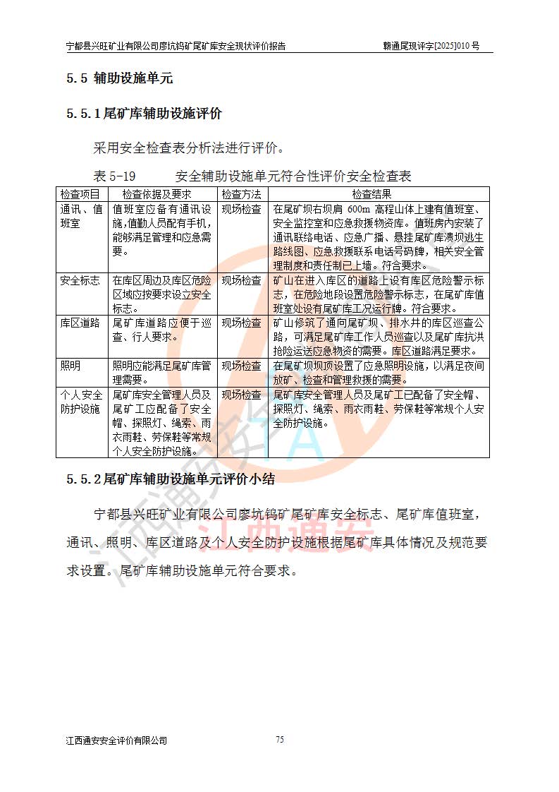
勘察现场发现的问题及安全对策措施

存在的问题:1、溢流坝面进水口处有水泵、水管等杂物,应清理;2、尽快完**建尾矿库值班室建设;3、水位观测设施不符合要求。

整改措:1、清除溢流坝面进水口处的水泵、水管等杂物;2、尽快完**建尾矿库值班室的建设;3、在溢流坝进水口处设置水位标尺。

评价结论

宁都县兴旺矿业有限公司廖坑钨矿尾矿库现状与《宁都县兴旺矿业有限公司廖坑钨矿尾矿库整改方案设计书》一致,廖坑钨矿尾矿库为正常库,具备继续生产运行的安全生产条件

勘察现场工作时间

2025年4月7日

2025年5月30日

报告提交时间

2025年6月23日

勘察现场人员

施祖远王文洪

现场照片

    图片9.jpg                    评价人员

被评价单位

信息反馈情况

满意