

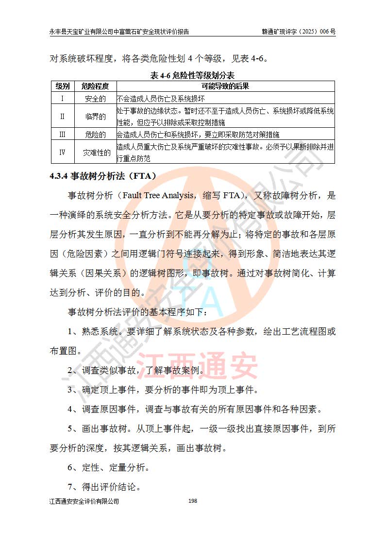
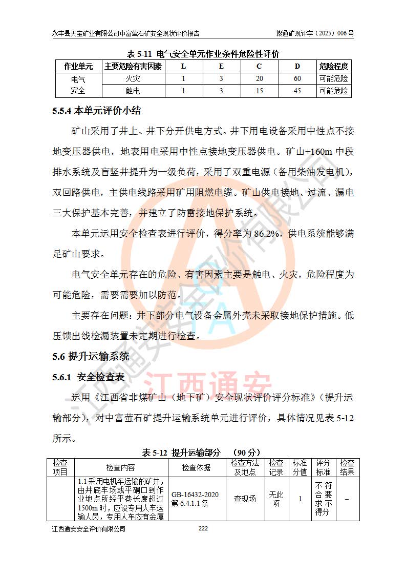
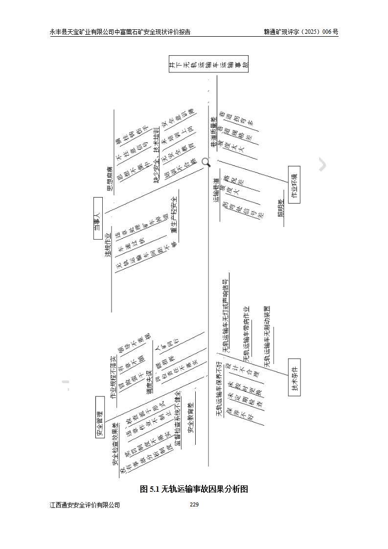
项目名称 | 永丰县天宝矿业有限公司中富萤石矿安全现状评价报告 | ||||
项目简介 | 永丰县天宝矿业有限公司中富萤石矿位于永丰县县城130°方向直距约60km的中村乡境内。矿区有水泥公路通往永丰县城,交通较为便利。 永丰县中村乡中富萤石矿于2007年10月由原永丰县中村萤石矿、永丰县富源萤石矿及永丰县中村牛角湾萤石矿三个采矿权整合而成,矿区范围由J1~J13十三个拐点圈定,矿区面积为1.9034km2。矿区分Ⅰ区、Ⅱ区、Ⅲ区三部分,即位于X坐标2984448以北部分为Ⅰ区,位于X坐标2984448至2981948之间部分为Ⅱ区,位于X坐标2981948以南部分为Ⅲ区。整合后自2008年1月投产至今,主要开采范围集中在Ⅰ区(矿区北部)的V2、V3号矿体进行开采。2012年矿山委托江西冶金设计院进行初步设计。设计的范围主要包含中村、富源两整合后的采区,即矿区X坐标2984400以北范围内,设计采用平硐+盲斜坡道联合开拓将原两个独立的生产许可整合为一个生产系统。2013年通过了安全设施验收,并取得了由省安监局颁发的安全生产许可证,证号:(赣)FM安许证字[2013]M1625号。 永丰县中村乡中富萤石矿经过多年开采,原开采初步设计范围内(+341m以上中段)萤石矿资源储量日渐减少。2013年4月矿山向原吉安市国土资源局提出申请,将采矿许可证开采深度在现有*低标高(+300m)的基础上,再向下延伸 140m(*低标高为+160m)。2013年10月吉安市国土局以吉市采复字〔2013〕1号文批准矿山在预划定的矿区范围内开采深度变更为+550m至+160m。2014年5月江西省核工业地质局二六三大队编制了《永丰县中村乡中富萤石矿补充勘查地质报告》。 2015年9月矿山委托江西省冶金设计院有限责任公司编制了《永丰县天宝矿业有限公司永丰县中村乡中富萤石矿地下开采深部扩建工程初步设计及安全设施设计》,并于2016年3月3日通过原省安监局组织的专家评审,2016年8月1日由原江西省安全生产监督管理局下达了《关于永丰县天宝矿业有限公司永丰县中村乡中富萤石矿地下开采深部扩建工程安全设施设计审查意见》(赣安监非煤项目设审[2016]25号)。 由于深部扩建工程一期工程已完成建设的排水系统、运输系统、采矿方法等工程与设计不符。根据安监总管一〔2016〕18号文件要求,2017年12月矿山委托江西省冶金设计院有限责任公司编制了《永丰县天宝矿业有限公司永丰县中村乡中富萤石矿地下开采深部扩建工程初步设计安全设施设计变更》,并于2018年3月28日通过省安监局组织的专家评审,2018年8月1日由江西省安全生产监督管理局下达了《关于永丰县天宝矿业有限公司永丰县中村乡中富萤石矿地下开采深部扩建工程安全设施设计变更审查意见》(赣安监非煤项目设审[2018]23号)。矿山深部开拓工程采用平硐+盲竖井+盲斜坡道联合开拓,主要开采V2、V3矿体,利用原PD350作为主运输平硐,在矿区Ⅰ区中央V2、V3之间0线位置布置盲竖井,在PD360平巷内距离硐口40m处布置折返式盲斜坡道至井下各中段。设计深部开拓共布置+300m、+265m、+230m、+195m、+160m五个中段。采矿方法选用浅孔留矿法,留矿全面法;通风系统采用单翼对角抽出式机械通风,主扇安装北翼+390m回风平硐内;设计生产规模为5万t/a,服务年限为26.7a。 2018年8月26-27日,矿山组织有关专家对永丰县天宝矿业有限公司永丰县中村乡中富萤石矿深部扩建工程安全设施进行了现场验收并原则通过。原永丰县安监局依法对验收过程及结果进行监督。 2025年2月25日,矿山取得江西省应急管理厅变更换发的安全生产许可证。编号:(赣)FM安许证字[2013]M1625,单位名称:永丰县天宝矿业有限公司中富萤石矿,许可范围萤石矿5万吨/年,平硐+斜坡道+盲竖井联合开拓,Ⅰ区V2、V3矿体+265m、+230m、+195m、+160m四个中段地下开采,**期自2022年8月23日至2025年8月22日。 永丰县天宝矿业有限公司永丰县中村乡中富萤石矿2019年6月1日前的采矿许可证载明的矿区面积1.9034km2。矿区自北向南分为Ⅰ、Ⅱ、Ⅲ三个区,南北走向长度6020m,东西倾向宽度250~380m,矿井的井巷工程、设备设施位于Ⅰ区,矿井开采Ⅰ区。根据江西省委省**赣办发[2018]1号文《江西省矿业权出让制度改革实施方案》文件要求,为矿业权有偿处置,矿山总体规划、设计和行政主管部门资源储量统计登记提供科学依据。永丰县天宝矿业有限公司委托江西省核工业地质局二六三大队,依据国土资发[2007]26号《关于〈固体矿产资源储量核实报告编写规定〉的通知》要求开展资源储量核实工作,对采权区域进行了勘探,并编写《永丰县中村乡中富萤石矿储量核实报告》。根据《永丰县中村乡中富萤石矿储量核实报告》矿区范围内有V1、V2、V3、V4、V5五个矿体,其中V1、V2、V3矿体位于矿井的Ⅰ区,V4、V5矿体位于矿井的Ⅲ区,Ⅱ区无矿体。矿井储量(矿石量)99.286%位于Ⅰ区、0.714%位于Ⅲ区、Ⅱ区无储量,根据市、县自然资源部门建议要求缩小矿区面积,永丰县天宝矿业有限公司采纳了市、县自然资源部门的建议,同意缩小矿区面积,为此《永丰县中村乡中富萤石矿储量核实报告》储量汇总仅计算V1+V2+V3三个矿体的储量,放弃了V4、V5矿体的储量,以便于交纳采矿权价款及矿权管理。2019年上半年办理采矿许可证时按要求对矿区范围进行缩小,截去Ⅱ、Ⅲ区、仅保留Ⅰ区。缩小后矿区南北走向长度1770m,东西倾向宽度300m~365m。 2024年7月9日,矿山取得由江西省自然资源厅换发的采矿许可证,证号:C3608002010126120085724,采矿权人:永丰县天宝矿业有限公司,地址:江西省吉安市永丰县中村乡,矿山名称:永丰县天宝矿业有限公司中富萤石矿,经济类型:有限责任公司,开采矿种:萤石(普通),开采方式:地下开采,生产规模:9万t/a,矿区面积;0.6352km2,**期限:贰年自2024年6月2日至2026年6月1日。开采深度由550m至160m标高,共有8个拐点圈定。 2018年9月,矿山委托江西省核工业地质局二六三大队对矿区开展了资源储量核实工作,并提交了《永丰县中村乡中富萤石矿储量核实报告》,补充了V1矿体的储量,2018年12月26日吉安市国土资源局以吉市国土资储备字[2018]11 号文进行了备案。近年来萤石矿价格持续走高,永丰县天宝矿业有限公司为了扩大生产规模,决定履行V1矿体的三同时手续,同时对V2、V3矿体生产能力进行改造升级。 2024年8月,永丰县天宝矿业有限公司启动了中富萤石矿15万吨/年改扩建项目,同时委托中笠工程咨询有限公司编制了《永丰县天宝矿业有限公司中富萤石矿地下开采改扩建工程可行性研究报告》,并向永丰县工业和信息化局申请了改扩建核准备案手续。2024年8月19日,永丰县工业和信息化局下发了“永丰县天宝矿业有限公司中富萤石矿地下开采改建工程技术改造项目备案通知书”备案文号JG2408-360825-07-02-334757。2024年12月,矿山委托河南省中工设计研究院集团股份有限公司编制了《永丰县天宝矿业有限公司中富萤石矿地下开采改扩建工程安全设施设计》,并于2025年1月15日通过江西省应急管理厅组织的专家评审,2025年2月21日由江西省应急管理厅下达了《关于永丰县天宝矿业有限公司中富萤石矿地下开采改扩建工程安全设施设计审查的批复》(赣应急非煤项目设审[2025]7号)。本次设计项目性质为改扩建工程,利用现有平硐+盲斜坡道+盲竖井开拓,PD350连接的盲竖井采用罐笼提升,仅上下人员;PD360连接的盲斜坡道采用无轨运输,仅提升矿、废石。在现有+300m、+265m、+230m、+195m、+160m等中段斜坡道落平处向南延伸开采V1矿体,其中+300m中段为回风中段。北部各中段为利旧生产中段,南部V1矿体各中段为新建生产中段。采矿方法为阶段充填法及上向水平分层充填法,无轨运输,对角抽出式通风方式。设计生产规模为15万吨/年,生产服务年限12.4年。 目前,矿山15万吨/年改扩建工程正在履行开工手续。2024年4月15日,矿山向永丰县应急管理局提交了改扩建工程施工申请报告。在不影响改扩建工程施工的前提下,为了**矿山正常生产,矿山需延续V2、V3矿体+265m、+230m、+195m、+160m四个中段地下开采安全生产许可证。 目前,矿山采用平硐+盲竖井+斜坡道联合开拓,主要开采V2、V3矿体;采矿方法为浅孔留矿法;通风系统采用单翼对角抽出式机械通风,主扇安装北翼PD390回风平硐内;设计开拓+300m、+265m、+230m、+195m、+160m五个中段。目前开拓至+160m中段,+265m中段已基本完成了规模回采剩余部分采场未完成放矿工作及分支矿脉未回采结束,+230m为正常生产中段,+195m中段已完成了中段开拓工程及采场的采准工程。+160m中段已开拓完成盲竖井石门及附属工程,并完成了盲竖井以南的所有开拓工程,且与斜坡道连通。根据现有的政策要求,为了保障矿山生产安全,**控制地压,提高资源回收率,改善通风条件,实现尾砂零排放。2024年5月,矿山委托湖南有色金属研究院有限责任公司编制了《永丰县天宝矿业有限公司中富萤石矿充填系统设计》,充填站建于+350m平硐工业场地附近,2024年9月完成建设并投入运行,现已完成了验收。 根据《安全生产法》、《安全生产许可证条例》等有关法律、法规的规定及**矿山安全监察局《关于进一步加强非煤矿山安全生产行政许可工作的通知》以及《关于做好非煤矿矿山企业安全生产许可证延期换证工作的通知》的要求,2025年4月,永丰县天宝矿业有限公司委托我公司(江西通安安全评价有限公司)对永丰县天宝矿业有限公司中富萤石矿进行安全现状评价。 | ||||
委托单位联系人 | 黄伟东 | 联系电话 | 13870587709 | ||
项目组长 | 田美智 | 技术专家 | |||
报告编制人 | 田美智 | 报告审核人 | 邬长福 | ||
技术负责人 | 吴至军 | 注册安全工程师 | —— | ||
过程控制负责人 | 陈嘉鸣 | 参与评价安全评价师 | 施祖远 刘赟 陈亮 | ||
现场工作人员 | 田美智、陈亮 | ||||
主要任务 | 对该矿进行了现场勘察,收集有关法律法规、技术标准和建设项目资料,分析了该建设工程项目中可能存在的主要危险、有害因素,对划分的评价单元及单元内的因素逐项进行分析、评判,提出了相应的预防对策措施。 | ||||
现场工作时间 | 2025年4月14日、4月30日 | 报告提交时间 | 2025.6 | ||
其它 | 永丰县天宝矿业有限公司中富萤石矿的主要生产及其辅助系统:提升运输、排水、供配电、通风、供风、采掘、充填、安全避险“六大系统”等基本符合法律法规要求和规程、规范要求,同时也能够满足深部扩建工程安全设施设计及设计变更说明的要求;各种危险有害因素及不可接受的风险在运行中认真落实行之**的技术措施或管理措施,严格按规程,按要求加强管理,可以避免和控制各类事故,**安全生产。现阶段矿山设备、设施和场所符合**安全生产有关法律、法规、标准及规范的规定。矿山采用平硐+斜坡道+盲竖井联合开拓方式,安全生产条件一般;安全管理能满足法规要求,矿山地下开采符合**规定的安全生产条件。 | ||||
现状评价人员与业主在评价现场的照片 | |||||






























































































































































































































































































