

评价报告公开信息表
评价报告名称 | 武宁县澧溪加油站安全现状评价报告 | |||
项目简介 | 武宁县澧溪加油站是一家专门从事成品油零售经营的个体工商户,经营场所位于江西省九江市武宁县澧溪镇集镇。现有从业人员6名,其中安全管理人员1人,加油站负责人刘欢欢。 该加油站占地面积为3333.3m2,站区内设置有4台四枪程控燃油加油机及配套的工艺管线,设有SF双层储罐4台,其中50m3的0#柴油储罐2台、50m3的92#汽油储罐1台,50m3的95#汽油储罐1台,油品储罐总容积为200m3(折算成汽油为150m3),按现行《汽车加油加气加氢站技术标准》对加油站的等级划分原则,属二级加油站。 该站由九江市行政审批局换发《危险化学品经营许可证》(证号:赣九行审经(甲)字[2023]000019号),**期限2023年04月03日至2026年04月02日。 | |||
参与评价项目相关人员 | 姓名 | 资格证书号 | 从业登记号 | |
项目负责人 | 陈煦 | S011035000110202001275 | 040553 | |
项目组成员 | 陈煦 | S011035000110202001275 | 040553 | |
张枭 | S011032000110193001024 | 037118 | ||
朱汝玲 | S011032000110191000378 | 028131 | ||
陈润洪 | 1800000000100059 | 015387 | ||
朱洪忠 | 1500000000200337 | 026776 | ||
报告编制人 | 陈煦 | S011035000110202001275 | 040553 | |
报告审核人 | 李重阳 | S011035000110201000616 | 026187 | |
过程控制负责人 | 王立 | CAWS350000230200190 | 031929 | |
技术负责人 | 黄伯良 | 1800000000100060 | 013789 | |
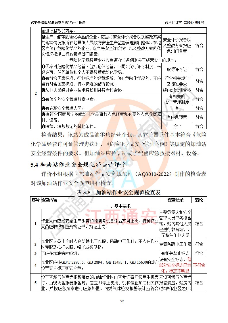
评价结论 | 武宁县澧溪加油站涉及的安全条件、安全经营条件、安全生产管理符合《危险化学品经营许可证管理办法》、《汽车加油加气加氢站技术标准》等**有关法规、标准、规范要求,能满足危险化学品经营安全条件。 | |||
勘察现场工作时间 | 2025年12月02日 | 报告提交时间 | 2026年01月30日 | |
勘察现场人员 | 陈煦、张枭 | |||
现场照片 | 注:评价人员(左一)、企业人员(中)、评价人员(右一) | |||
被评价单位信息反馈情况 | 满意 | |||



















































































