

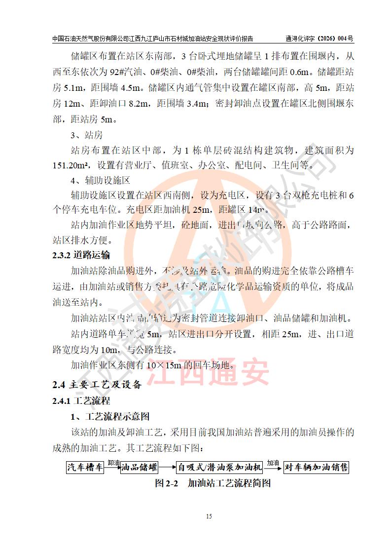
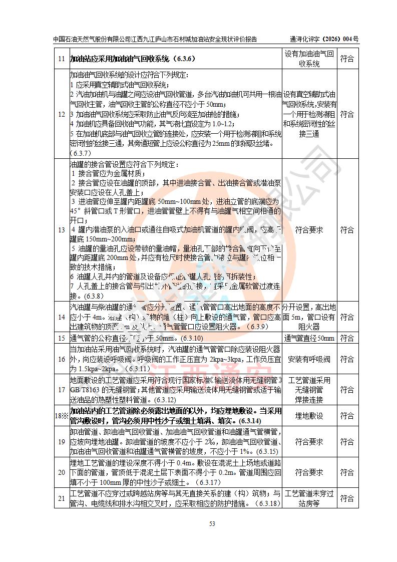
评价报告名称 | 中国石油天然气股份有限公司江西九江庐山市石材城加油站安全现状评价报告 | |||
项目简介 | 中国石油天然气股份有限公司江西九江庐山市石材城加油站是一家专门从事成品油零售经营的其他股份有限公司分公司(上市),经营场所位于江西省九江市庐山市秀峰村蔡家湾地段环山路南侧。现有从业人员4名,其中安全管理人员1人,加油站负责人杨全荣。 该加油站占地面积为1943m2,站区内设置有3台双枪程控燃油加油机及配套的工艺管线,设有SF双层储罐3台,其中30m3的0#柴油储罐2台、30m3的92#汽油储罐1台,油品储罐总容积为90m3(折算成汽油为60m3),按现行《汽车加油加气加氢站技术标准》对加油站的等级划分原则,属三级加油站。 该站由九江市行政审批局换发《危险化学品经营许可证》(证号:赣九行审经(甲)字[2023]000014号),**期限2023年04月15日至2026年04月14日。 | |||
参与评价项目相关人员 | 姓名 | 资格证书号 | 从业登记号 | |
项目负责人 | 陈煦 | S011035000110202001275 | 040553 | |
项目组成员 | 陈煦 | S011035000110202001275 | 040553 | |
张枭 | S011032000110193001024 | 037118 | ||
朱汝玲 | S011032000110191000378 | 028131 | ||
陈润洪 | 1800000000100059 | 015387 | ||
朱洪忠 | 1500000000200337 | 026776 | ||
报告编制人 | 陈煦 | S011035000110202001275 | 040553 | |
报告审核人 | 李重阳 | S011035000110201000616 | 026187 | |
过程控制负责人 | 王立 | CAWS350000230200190 | 031929 | |
技术负责人 | 黄伯良 | 1800000000100060 | 013789 | |
评价结论 | 中国石油天然气股份有限公司江西九江庐山市石材城加油站涉及的安全条件、安全经营条件、安全生产管理符合《危险化学品经营许可证管理办法》、《汽车加油加气加氢站技术标准》等**有关法规、标准、规范要求,能满足危险化学品经营安全条件。 | |||
勘察现场工作时间 | 2026年01月13日 | 报告提交时间 | 2026年03月17日 | |
勘察现场人员 | 陈煦、张枭 | |||
现场照片 |
注:评价人员(左一)、企业人员(中)、评价人员(右一) | |||
被评价单位信息反馈情况 | 满意 | |||



















































































