

评价报告公开信息表
评价报告名称 | 中国石油天然气股份有限公司江西九江瑞昌范镇加油站安全现状评价报告 | |||
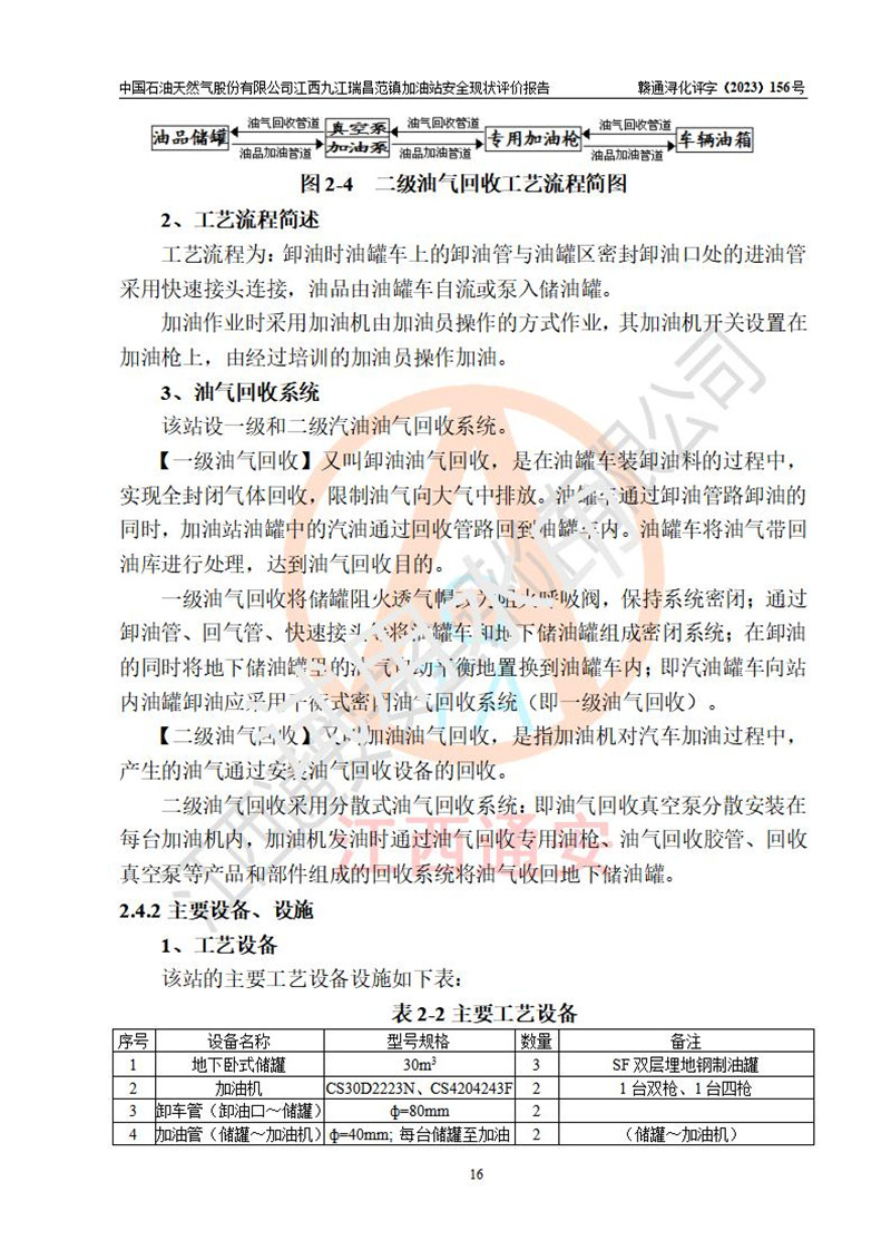
项目简介 | 中国石油天然气股份有限公司江西九江瑞昌范镇加油站是一家专门从事成品油零售经营的股份有限公司分公司(上市、国有控股),经营场所位于江西省九江市瑞昌304省道281公桩100米处。现有从业人员3名,其中安全管理人员1人,加油站负责人杨全荣。 该加油站占占地面积1533.3m2,站区内设置有1台双枪和1台四枪税控燃油加油机及配套的工艺管线,设有SF双层储罐3台,其中30m3的92#汽油储罐1台、30m3的0#柴油储罐2台,油品储罐总容积为90m3(折算成汽油为60m3),按现行《汽车加油加气加氢站技术标准》对加油站的等级划分原则,属三级加油站。 该站由九江市行政审批局换发《危险化学品经营许可证》(证号:赣九行审经(甲)字[2022]000044号),**期限2021年01月26日至2024年01月25日。 | |||
参与评价项目相关人员 | 姓名 | 资格证书号 | 从业登记号 | |
项目负责人 | 陈煦 | S011035000110202001275 | 040553 | |
项目组成员 | 陈煦 | S011035000110202001275 | 040553 | |
张枭 | S011032000110193001024 | 037118 | ||
朱汝玲 | S011032000110191000378 | 028131 | ||
报告编制人 | 陈煦 | S011035000110202001275 | 040553 | |
报告审核人 | 李重阳 | S011035000110201000616 | 026187 | |
过程控制负责人 | 吴秋枝 | S011011000110192000080 | 036142 | |
技术负责人 | 黄伯良 | 1800000000100060 | 013789 | |
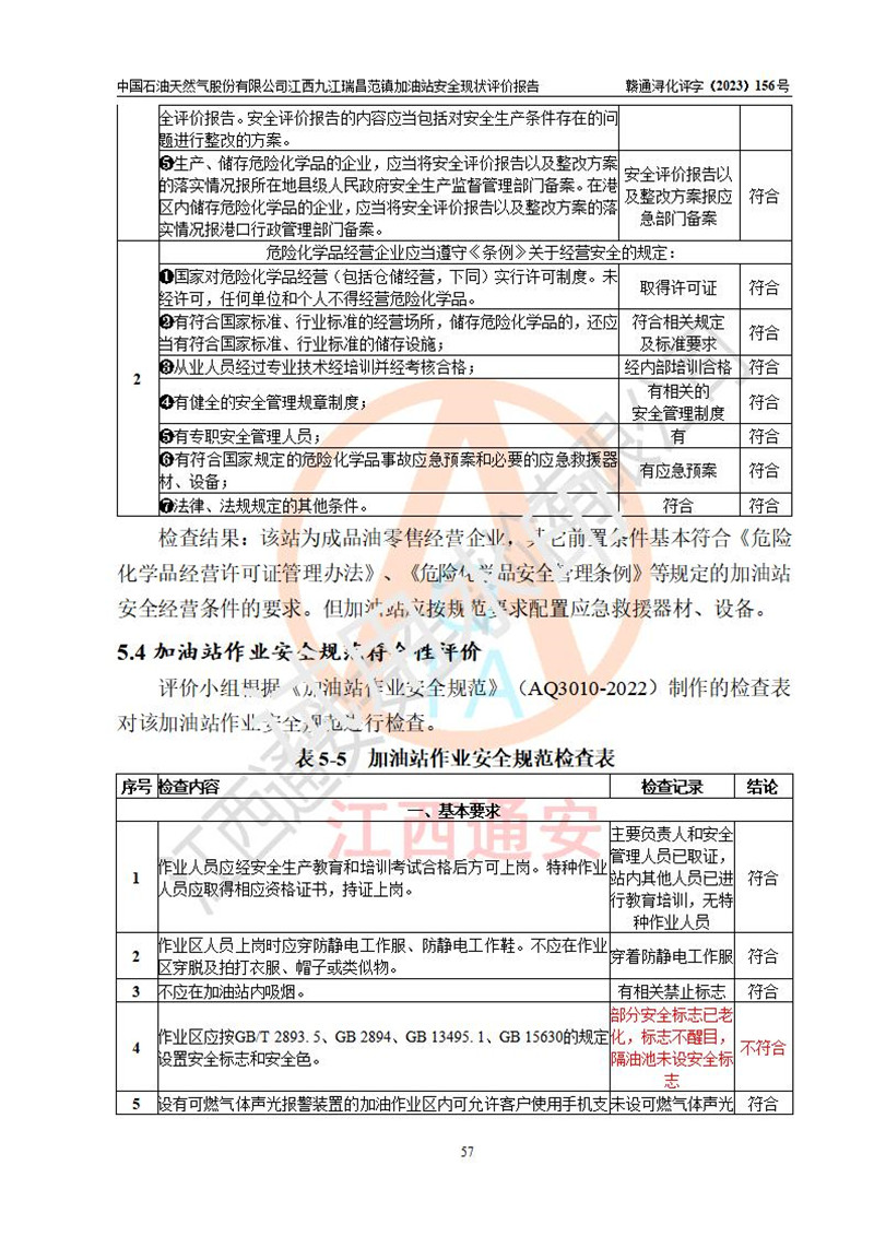
评价结论 | 中国石油天然气股份有限公司江西九江瑞昌范镇加油站涉及的安全条件、安全经营条件、安全生产管理符合《危险化学品经营许可证管理办法》、《汽车加油加气加氢站技术标准》等**有关法规、标准、规范要求,能满足危险化学品经营安全条件。 | |||
勘察现场工作时间 | 2023年11月29日 | 报告提交时间 | 2024年01月04日 | |
勘察现场人员 | 陈煦、张枭 | |||
现场照片 |
注:评价人员(左一)、企业人员(中)、评价人员(右一) | |||
被评价单位信息反馈情况 | 满意 | |||







































































