

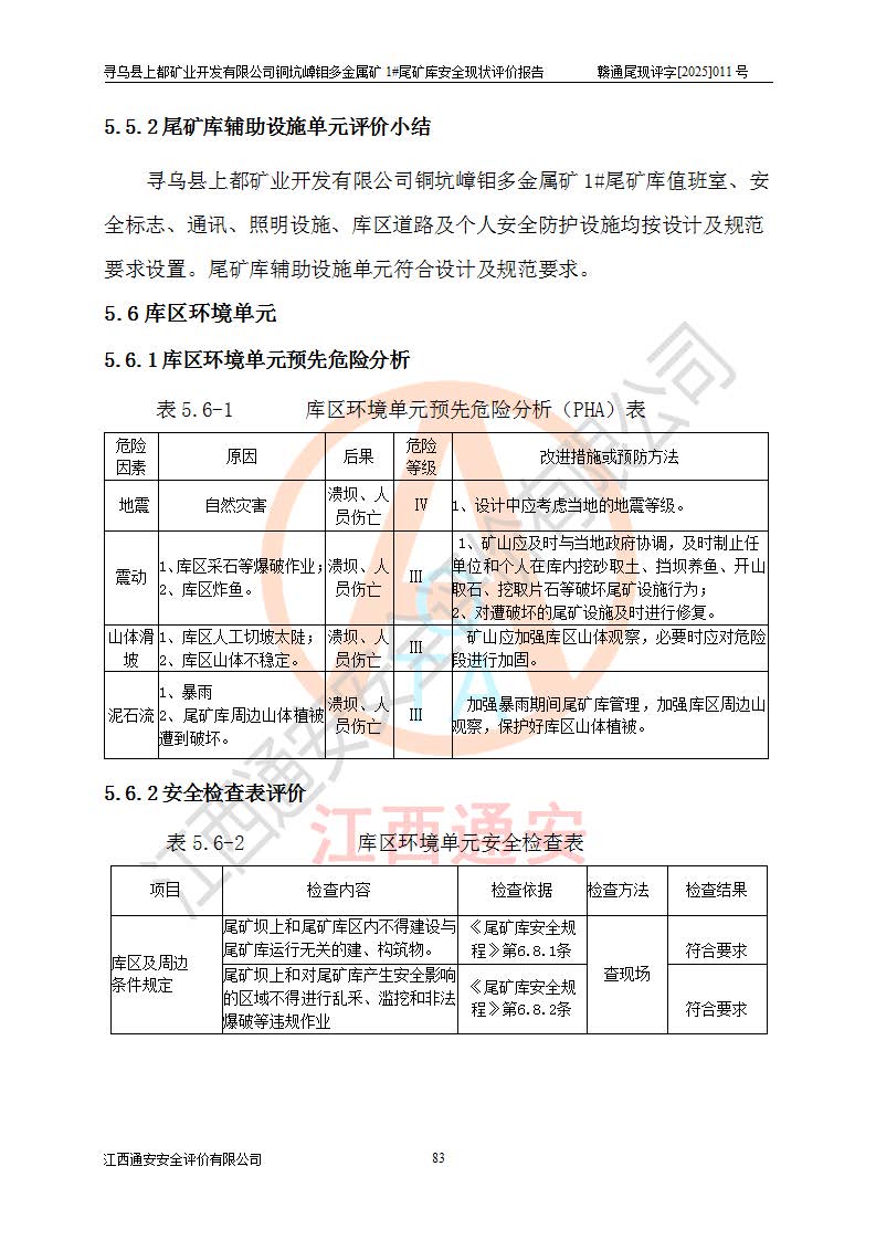
评价报告名称 | 寻乌县上都矿业开发有限公司铜坑嶂钼多金属矿1#尾矿库安全现状评价报告 | |||
项目简介 | 寻乌县上都矿业开发有限公司铜坑嶂钼多金属矿(原江西省地质矿产勘查开发局赣南地质调查大队寻乌铜坑嶂钼多金属矿)位于江西省寻乌县城32°方向8km处,地理坐标:115°40′00″~115°42′45″,北纬:25°00′15″~25°02′15″。行政区划属寻乌县澄江镇、文峰乡管辖。矿区有简易公路通往县城,县城206国道北通安远至赣州;南至广东平远、梅州、汕头;东达福建武平,交通方便。1#尾矿库位于寻乌县城北东约8km寻乌县文峰乡上都村境内,坝址区处于铜坑嶂钼多金属矿窿口下方南侧的山沟里。 寻乌县上都矿业开发有限公司于2006年7月注册成立,由赣南地质调查大队、厦门万旗股份有限公司、寻乌天宇矿业有限公司三家股东合资组建的有限责任公司,负责寻乌铜坑嶂钼多金属矿建设及生产经营工作,公司注册资金为2500万元。公司现有两座尾矿库,为1、2#尾矿库。 1#尾矿库2007年9月由哈尔滨黄金设计研究院设计,尾矿库采用初期碾压透水堆石坝+上游式尾矿堆积坝,初期坝坝顶高程400.0m,*终堆积高程为430.0m,总坝高为52.6m,尾矿库总库容为241.44×104m3,**库容169.0×104m3,可为矿山服务24.5年,尾矿库为四等库,库内主要水工构筑物等级为4级,次要构筑物为5级,临时构筑物为5级。相应尾矿库防洪标准为:洪水重现期200年,四等库*小安全**0.5m,*小干滩长50.0m。尾矿库采用排水斜槽+排水涵管组成的排洪排水系统。 1#尾矿库于2022年3月22日取得江西省应急管理厅换发的安全生产许可证,证书编号(赣)FM安许证字[2022]M1808号,有限期从2022年3月22日到2025年3月21日,现已过期,1#尾矿库验收取证后一直未使用。堆积坝未实施,现初期坝顶高程400.m,现总坝高22.6m。 依照《非煤矿矿山企业安全生产许可证延期换证工作》的通知,根据***《安全生产许可证条例》、《江西省安全生产条例》、《非煤矿山安全生产许可证实施办法》、《江西省非煤矿矿山企业安全生产许可证办法》规定的要求,受寻乌县上都矿业开发有限公司委托,我公司承担了1#尾矿库延期换证安全现状评价工作。 | |||
参与评价项目相关人员 | 姓名 | 资格证书号 | 从业登记号 | |
项目负责人 | 田美智 | 1600000000201205 | 029616 | |
项目组成员 | 陈亮 | S011035000110203001170 | 024378 | |
邬长福 | 1200000000100179 | 007151 | ||
王文洪 | 1100000000300654 | 028971 | ||
报告编制人 | 田美智 | 1600000000201205 | 029616 | |
王文洪 | 1100000000300654 | 028971 | ||
报告审核人 | 施祖远 | 0800000000204014 | 010929 | |
过程控制负责人 | 刘 赟 | 1500000000301415 | 026290 | |
技术负责人 | 吴至军 | S011035000110201000582 | 006933 | |
勘察现场发现的问题及安全对策措施 | 存在的问题:1、左右坝肩沟杂草未清除;2、初期坝上坝道路杂草丛生;3、库区安全警示标志偏少;4、尾矿库图纸需完善和更新。 整改措施:1、清除左右坝肩沟杂草;2、清除初期坝上坝道路杂草;3、在库区增设安全警示标志;4、完善和更新尾矿库图纸。 | |||
评价结论 | 寻乌县上都矿业开发有限公司铜坑嶂钼多金属矿1#尾矿库安全设施符合设计要求,1#尾矿库为正常库,具备继续生产运行的安全生产条件。 | |||
勘察现场工作时间 | 2024年10月20日 2025年5月15日 | 报告提交时间 | 2025年6月24日 | |
勘察现场人员 | 田美智、王文洪 | |||
现场照片 |
评价人员 | |||
被评价单位 信息反馈情况 | 满意 | |||















































































































