0792-8552077
当前位置:首页 >> 评价项目 >> 安全现状评价
安全现状评价
寻乌县天成建材有限公司上津旺盛砖厂安全现状评价报告
更新时间:2025-10-22

评价报告名称

寻乌县天成建材有限公司上津旺盛砖厂安全现状评价报告

项目简介

寻乌县天成建材有限公司罗珊乡上津砖厂是寻乌县天成建材有限公司下属露天开采页岩矿山,矿区位于寻乌县县城31°方位,直线距离约28**,属寻乌县罗珊乡上津村行政管辖。矿区中心地理坐标范围为东经:115°46′52″~115°47′09″,北纬: 25°09′30″~25°09′41″。

寻乌县天成建材有限公司注册地在寻乌县长宁镇城北长安大道,法定**人林盛煌,统一社会信用代码:91360734MA37TDN68P。

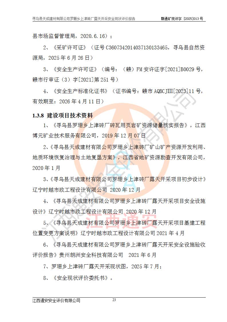
2019年12月07日,江西博元矿业技术服务有限公司编制了《寻乌县罗珊乡上津砖厂砖瓦用页岩矿资源储量核实报告》。2020年1月江西省地矿资源勘查开发有限公司编制了《寻乌县天成建材有限公司罗珊乡上津砖厂矿山矿产资源开发利用、地质环境恢复治理与土地复垦方案》。

2021年1月矿山委托辽宁时越市政工程设计有限公司编制了《寻乌县天成建材有限公司罗珊乡上津砖厂露天开采项目初步设计》及《寻乌县天成建材有限公司罗珊乡上津砖厂露天开采项目安全设施设计》,该矿《安全设施设计》由寻乌县应急管理局组织评审并通过,准予矿山进行建设。矿山在准备按照《安全设施设计》基建时,因为需要征用矿区内+290m标高以上的林地,寻乌县天成建材有限公司即向县主管部门提交了林地征用申请报告,但由于办理林地征用的程序复杂,延续的时间较长,未能及时获得林地征用批复。为延续生产,及时组织基建工程施工,寻乌县天成建材有限公司经认真研究后,决定变更《寻乌县天成建材有限公司罗珊乡上津砖厂露天开采项目安全设施设计》中的基建工程施工位置,委托原设计单位编制了《寻乌县天成建材有限公司罗珊乡上津砖厂露天开采项目基建工程位置变更方案》。变更的内容有:+315m剥离平台、+308m首采平台及运输公路。变更后将剥离、首采平台设置在+283m平台。运输公路由采区西侧265m至315m变更为采区东侧273m至283m。

20216月,寻乌县天成建材有限公司罗珊乡上津砖厂露天开采项目通过露天开采安全设施验收。2021年7月14日,矿山取得了赣州市行政审批局颁发的安全生产许可证,编号:(赣)FM安许证字[2021]B0029号,赣市行审证(3)字[2021]第251号。单位名称:寻乌县天成建材有限公司罗珊乡上津砖厂露天开采,主要负责人:曾进斌,单位地址:罗珊乡上津村,经济类型:有限责任公司,许可范围:砖瓦用页岩露天开采。**期:2021年7月14日至2024年7月13日。2024年6月由于采矿许可证和安全生产许可证先后到期,矿山停产至今。

2025年6月26日取得寻乌县自然资源局换发的采矿许可证号,证号:C3607342014037130133465,矿区面积为0.105km²,生产规模22.00万吨/年,开采深度:由+315m~+265m标高,矿区由5个拐点圈定。**期至2033年10月28日。

寻乌县天成建材有限公司罗珊乡上津砖厂采用山坡露天开采方式,水平台阶自上而下分台阶开采,挖掘机直接挖掘取土、自卸汽车运矿。

根据《安全生产法》、《矿山安全法》、《安全生产许可证条例》、《非煤矿矿山企业安全生产许可证实施办法》和原江西省安全生产监督管理局《关于做好非煤矿矿山企业安全生产许可证延期换证工作的通知》的要求,寻乌县天成建材有限公司委托江西通安安全评价有限公司对罗珊乡上津砖厂露天开采进行安全现状评价。

参与评价项目相关人员


姓名

资格证书号

从业登记号

项目负责人

施祖远

0800000000204014

010929

项目组成员

陈亮

S011035000110203001170

024378

田美智

1600000000201205

029616

王文洪

1100000000300654

028971

报告编制人

施祖远

0800000000204014

010929

王文洪

1100000000300654

028971

报告审核人

邬长福

1200000000100179

007151

过程控制负责人

 

1500000000301415

026290

技术负责人

吴至军

S011035000110201000582

006933

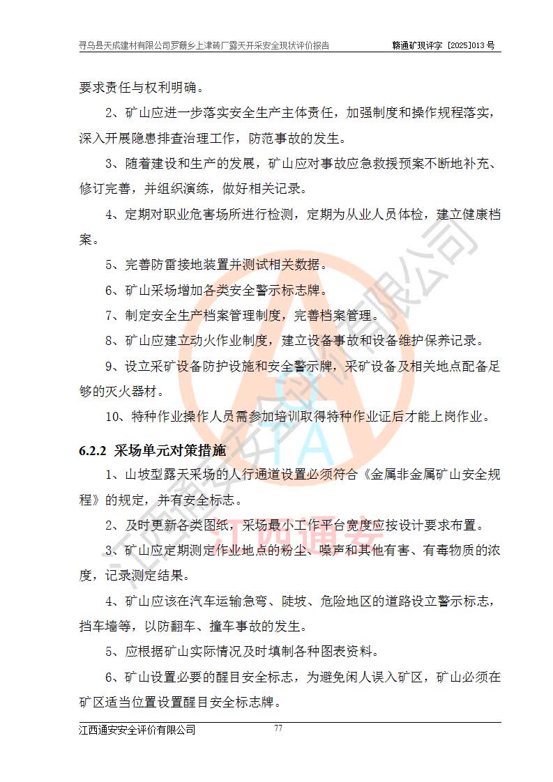
勘察现场发现的问题及安全对策措施

存在的问题:1、+283m铲装平台*小工作平台宽度小于设计的25米,须整改;铲装平台临边车挡不完善。2、+273m台阶至+283m铲装平台上山运输公路路面不平整,公路水沟不完善,需修整。3、采场各平台无标高牌。4、采场、上山公路安全警示标志不足。

整改措:

1、对+283m铲装平台进行整改,*小工作平台宽度不小于设计的25米,完善铲装平台临边车挡。2、对+273m台阶至+283m铲装平台上山运输公路路面进行平整,完善公路水沟。3、在采场各平台设置标高牌。4、增设采场、上山公路安全警示标志。

评价结论

寻乌县天成建材有限公司罗珊乡上津砖厂露天开采生产系统及辅助设施符合《寻乌县天成建材有限公司罗珊乡上津砖厂露天开采项目安全设施设计》《变更方案说明》的要求,不存在重大事故隐患,安全生产条件一般,能满足基本的安全生产活动;安全管理能满足法规要求,寻乌县天成建材有限公司罗珊乡上津砖厂露天开采符合**规定的安全生产条件。

勘察现场工作时间

2025年7月1日

报告提交时间

2025年8月5日

勘察现场人员

施祖远王文洪

现场照片

图片14.jpg                  

评价人员

被评价单位

信息反馈情况

满意