

项目名称 | 宜春深燃天然气有限公司宜春市公交汽车加气站安全现状评价报告 | ||||
项目简介 | 宜春深燃天然气有限公司宜春市公交汽车加气站成立于2014年01月27日,注册地位于江西省宜春经济技术开发区,负责人为陈建刚。经营范围包括管道燃气业务经营,燃气输配管网的投资、建设和经营;宜春市城市天然气利用工程的开发、建设、经营;燃气器具、五金销售;承担燃气管道安装工程。(依法须经批准的项目,经相关部门批准后方可开展经营活动)。 宜春深燃天然气有限公司在江西省宜春市经济开发区经发大道西侧建有宜春市公交汽车加气站项目,该站于2013年8月20日建成,10月投产该加气站占地面积4774.32m2,为综合性天然气加气站,由于市场原因,CNG加气设备**停用,系统管道已**切断,目前只保留了LNG加气功能。本站设一个容积60m3的LNG储罐,两台LNG加气机,加气站储存总容积60m3 ,目前只作为LNG加气站使用的情况下,依据《汽车加油加气加氢技术标准》(GB50156-2021)该加气站为二级加气站。 宜春深燃天然气有限公司宜春市公交汽车加气站于2024年9月29日取得了燃气经营许可证,编号202308010011J,经营区域包括宜春市中心城区,许可证**期限为2024年9月29日至2026年1月22日,目前正在办理许可证延期手续。 根据《危险化学品目录》(2015年版)、应急管理部办公厅关于修改《危险化学品目录(2015年版)实施指南(试行)》涉及柴油部分内容的通知(应急厅函[2022]300号)和应急管理部 工业和信息化部 公安部 生态环境部 交通运输部 农业农村部 卫生健康委 市场监管总局 铁路局 民航局公告2022年第8号《决定调整《危险化学品目录(2015版)》,将“1674柴油[闭杯闪点≤60℃]”调整为“1674柴油”》的文件规定,该项目涉及危险化学品天然气(74-82-8),其中天然气属于重点监管的危险化学品。 根据《**安全监管总局关于公布首批重点监管的危险化工工艺目录的通知》(安监总管三【2009】116号)、《**安全监管总局关于公布第二批重点监管危险化工工艺目录和调整首批重点监管危险化工工艺中部分典型工艺的通知》(安监总管三【2013】3号)文件要求:该项目不涉及重点监管的危险化工工艺。 根据《危险化学品重大危险源辨识》(GB 18218-2018)进行辨识,该项目生产单元和储存设施单元不构成危险化学品重大危险源。
| ||||
委托单位联系人 | 潘思发 | 联系电话 | 0795-3263106 | ||
项目组长 | 赵 娟 | 技术专家 | —— | ||
报告编制人 | 赵 娟、陈嘉鸣 | 报告审核人 | 邬长福 | ||
技术负责人 | 黄伯良 | 注册安全工程师 | 陈嘉鸣、宋明 | ||
过程控制负责人 | 刘赟 | 参与评价安全评价师 | 宋明 | ||
现场工作人员 | 赵 娟、陈嘉鸣 | ||||
主要任务 | 现场收集企业基本信息,对企业周边环境及装置配套安全设施、安全生产管理、应急管理、前置条件等进行了实地检查,采集现场影像资料。通过对企业周边环境、总图运输、工艺技术、原材料、装置装备、设施及电气、消防设施、应急设施、公用动力配套的安全状况进行勘察,辨识项目危险有害因素,进行风险程度评价,法规标准符合性评价,提出安全对策措施与建议,对该建设项目安全条件是否符合**法律规范等进行了判定,得出风险评价结论。 | ||||
现场工作时间 | 2024.11.8 | 报告提交时间 | 2025.6 | ||
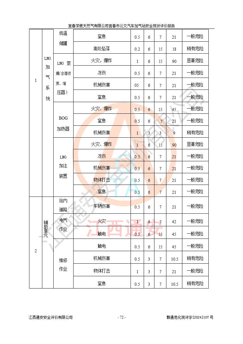
其它 | 1、主要危险、危害因素辨识结果 宜春深燃天然气有限公司宜春市公交汽车加气站在生产经营过程中存在的主要危险有:火灾、爆炸、灼烫伤、中毒窒息、高处坠落、**伤害、机械伤害、物体打击、坍塌、低温冻伤、容器爆炸等,存在的主要危害因素有:化学因素、物理因素(噪声、高温等)等,同时存在人为失误和管理缺陷。应重点防范的主要危险为火灾与爆炸、容器爆炸。 2、危险化学品辨识结果 经辨识,该加气站涉及的天然气属于危险化学品,天然气属于重点监管的危险化学品和特别管控危险化学品,不涉及监控化学品、易制毒化学品、易制爆危险化学品、剧毒化学品和高毒物品等危险化学品。 3、危险化学品重大危险源辨识结果 根据《危险化学品重大危险源辨识》和《危险化学品重大危险源监督管理暂行规定》(2011)(40号令)得出结论如下:该加气站不构成重大危险源。 4、重点监管危险化工工艺辨识结果 根据《**安全监管总局关于公布首批重点监管的危险化学品名录的通知》安监总管三[2011] 95号、《**安全监管总局关于公布第二批重点监管危险化学品名录的通知》安监总管三[2013] 12号进行辨识,该天然气加气站不涉及重点监管的危险化工工艺。 5、作业条件危险性分析结果: 在选定的2个单元7个子单元里,可能出现“显著危险”有3个项目,且显著危险项目的出现均由物料的危险程度及可能产生的严重后果所决定,而“一般危险”有16个项目,其余4个项目均在“稍有危险”范围,作业条件相对较安全。 6、危险度评价结果:该加气站LNG储罐属**危险。 7、采用检查表评价法对该加气站周边环境、总图运输、LNG工艺装置区、加气区、公用辅助设施及安全管理进行定性评价,评价结果如下: (1)宜春深燃天然气有限公司宜春市公交汽车加气站站址符合规划要求,与站外建构筑物的距离符合有关标准、规范的要求。外部安全距离内无GB36894-2018中第3.1条所列的防护目标。 (2)总图布置分区明确,布局合理,满足规范要求。 (3)该加气站加气机运行稳定,安全保护装置应经常检查完好**。储罐等压力容器和安全附件均定期进行检测,不带病运行。现场提出的安全隐患企业经整改后符合相关规范的要求。 (4)该项目消防安全设施设置符合规范要求。 (5)该项目电气安全设施能满足安全要求,按要求设置了防雷防静电设施,并经检测合格。防火防爆设施,LNG工艺装置的自控仪表系统、天然气防泄漏设施、电气防爆措施等安全防护设施,在现场检查时发现存在安全隐患,企业经经整改后符合相关规范的要求。 (6)该项目公用工程能够满足安全经营的基本需要,符合安全经营的条件。 评价结论:综合结论:宜春深燃天然气有限公司宜春市公交汽车加气站的安全设施及安全管理符合法律、法规、标准的要求,安全风险是受控制的,其风险程度是可以接受的,满足燃气经营的安全条件。
| ||||
| |||||









































































































































