

项目名称 | 赣州小迪能源有限公司于都岭背营业部综合供能服务站项目安全条件评价报告 | ||||
项目简介 | 赣州小迪能源有限公司(以下简称“公司”)成立于2023年01月12日,企业类型为有限责任公司,法定**人张燕华,注册资本贰拾万整,统一社会信用代码为91360731MAC7HQ6E1M,注册地址位于江西省赣州市于都县贡江镇祝捷巷60号莲东花苑05号店铺。经营范围包含许可项目:输电、供电、受电电力设施的安装、维修和试验,成品油零售(不含危险化学品),建设工程施工(依法须经批准的项目,经相关部门批准后在许可**期内方可开展经营活动,具体经营项目和许可期限以相关部门批准文件或许可证件为准)。 赣州小迪能源有限公司拟投资620万元在于都县岭背镇金星村下排组新建于都岭背营业部综合供能服务站项目,该项目总占地面积1333m2,拟建设车用清洁替代燃料加注站,该加注站建(构)筑物包括燃料贮罐区、加注区、站房、消防器材间、消防沙池等。储罐区拟设3台埋地高清洁醇醚燃料(车用D型)储罐和1台埋地醚基燃料(车用Y型)储罐,总容量为170m3,加注区拟设4台多枪燃料潜油泵加注机。公司于2025年3月10日取得由于都县行政审批局出具的《江西省企业投资项目备案通知书》,项目统一代码为:2503-360731-04-01-436878。土地不动产权归赣州小迪能源有限公司所有,土地用途为零售商业用地,公司于2025年4月18日取得于都县自然资源局颁发的《建设用地规划许可证》(地字第3607312025YG0005570号)。根据《中华人民共和国安全生产法》、《危险化学品安全管理条例》、《危险化学品经营许可证管理办法》等相关规定,该项目经营的高清洁醇醚燃料(车用D型)属于危险化学品,详见附件化学品危险性分类报告,因此需要办理危险化学品经营许可证。 | ||||
委托单位联系人 | 谢燕敏 | 联系电话 | 15579990066 | ||
项目组长 | 赵娟 | 技术专家 | —— | ||
报告编制人 | 赵娟、陈嘉鸣 | 报告审核人 | 邬长福 | ||
技术负责人 | 黄伯良 | 注册安全工程师 | 陈嘉鸣 | ||
过程控制负责人 | 刘赟 | 参与评价安全评价师 | 赵娟、陈嘉鸣、宋明、刘赟 | ||
现场工作人员 | 赵娟、陈嘉鸣 | ||||
主要任务 | 根据建设单位提供的资料,总平面布置图等,分析项目中存在的主要危险、有害因素及其产生危险、危害后果的主要条件;对该项目生产过程中潜在危险、有害因素进行定性、定量的评价和科学分析,对其控制手段进行评价,同时预测其风险等级、事故后果。提出消除、预防或降低装置危险性的安全对策措施,为建设项目安全设施设计提供科学依据,以利于提高建设项目本质安全程度。 | ||||
现场工作时间 | 2025.5.9 | 报告提交时间 | 2025.8 | ||
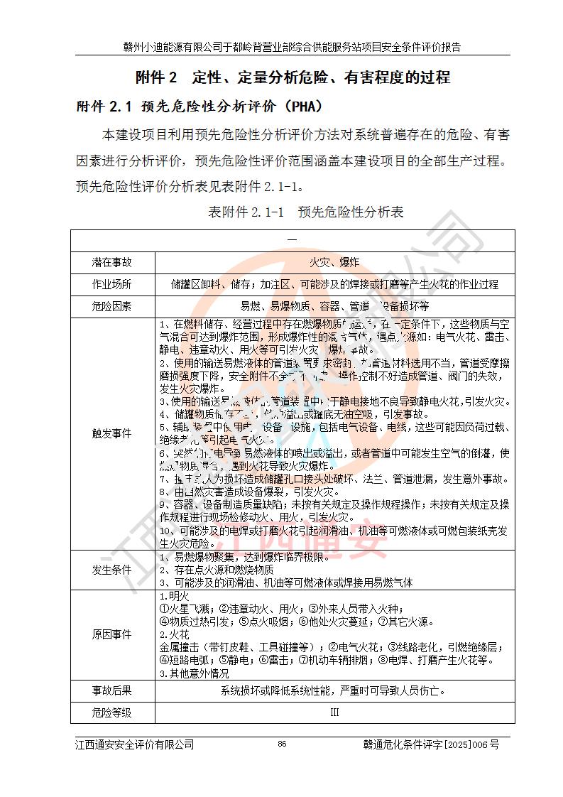
其它 | 一、安全状况综合评述 1)本项目存在的危险有害因素是火灾爆炸、**伤害、高处坠落、物体打击、触电、机械伤害、中毒窒息、坍塌等,主要危险有害因素为火灾、爆炸等危险因素。需重点防范的危险有害因素为火灾、爆炸。本项目未构成危险化学品重大危险源,也不存在剧毒、监控、易制毒、易制爆化学品及高毒物品,高清洁醇醚燃料主要成分甲醇和石脑油为重点监管危险化学品,应按照重点监管危险化学品相关规定管理。 2)预先危险性分析表明该加注站储存、经营过程中火灾、爆炸、触电的危险等级为Ⅲ级,**伤害、高处坠落和中毒窒息等危险等级为Ⅱ级。 3)从作业条件危险性分析结果可以看出,在选定的评价单元中卸液作业、加注作业、变配电作业和维修作业中卸液作业中火灾爆炸、**伤害、触电、中毒、窒息潜在危险均为一般危险。 4)从危险度分析结果可以看出,燃料罐区属中度危险。 5)根据选址与总平面布置安全检查表,该加注站符合《建筑设计防火规范》GB 50016-2014(2018年版)、《汽车加油加气加氢站技术标准》GB50156-2021及《车用甲醇燃料加注站建设规范》(工信厅节〔2015〕129号)等有关标准、规范的规定。该站与站外建筑物距离符合规范要求,站外50m内无重要建筑物和明火设施。 6)根据立项批文及于都县自然资源局出具的建设用地规划许可证,该加注站符合有关部门的审批。 7)本项目采用成熟的工艺设备,项目在严格按照**相关法律、法规及技术标准制造、安装、检测检验的情况下,其安全生产风险程度在可接受范围。 8)本项目危害物质为高清洁醇醚燃料(车用D型,甲类)和醚基燃料(车用Y型,丙类),应重点注意火灾、爆炸危害,做好防火防静电措施。**加注站罐区、加注区无明火产生;卸液口应设置防静电报警器,罐区法兰应跨接,防止静电引起火灾爆炸事故。
四、评价结论 赣州小迪能源有限公司于都岭背营业部综合供能服务站项目总平面布置符合相关规范的要求。在项目建设和运行阶段,总平面布置设计、施工图设计和建设施工、安装调试及生产运行中,应严格执行**有关安全生产法律、法规和有关标准、规范,将本报告中提出的安全对策措施落实到位,真正做到安全设施与主体工程同时设计、同时施工、同时投入生产和使用,项目建成后危险、有害因素可以得到**控制,安全风险在可接受范围,拟建的赣州小迪能源有限公司于都岭背营业部综合供能服务站项目符合法律法规、标准、规章和规范的要求。
| ||||
| |||||




































































































































