0792-8552077
当前位置:首页 >> 评价项目
评价项目
中萤发展有限公司鱼形山尾矿库闭库工程安全现状评价报告
更新时间:2025-10-22

评价报告名称

中萤发展有限公司鱼形山尾矿库闭库工程安全现状评价报告 

项目简介

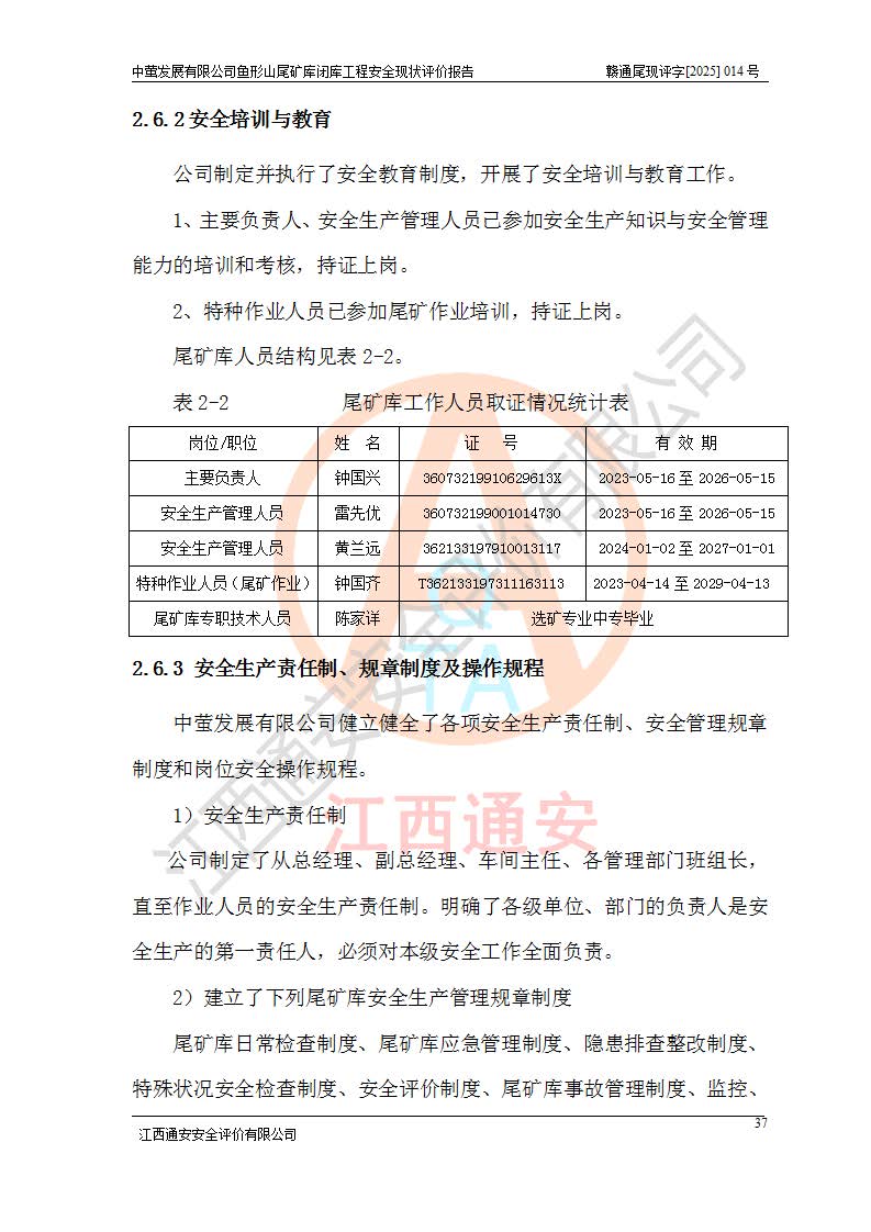
中萤发展有限公司鱼形山尾矿库位于赣州市兴国县隆坪乡龙下村境内,位于兴国县城西北方向直线距离10**处,有乡村公路可以直达尾矿库,交通方便。

中萤发展有限公司鱼形山尾矿库始建于2003年,2006年由江西省冶金设计院进行整改设计,尾矿库为一面(南)靠山,三面(东、西、北)筑坝傍山型尾矿库,初期坝为土石混合坝,后期采用上游法尾矿筑坝,总坝高为7.0m,尾矿库总库容为13.9×104m3,属五等库。2014年,尾矿库已达终期坝高,停止使用,由新建下坑窝尾矿库接替。2015年委托江西省冶金设计院有限责任公司对尾矿库进行回采暨清库设计,采用干采法将尾矿库内尾砂**回采,回采完后挖除部分初期坝,对库区进行植被覆盖,恢复环境,尾矿库销库,回采暨清库设计于2016年通过了原江西省安全生产监督管理局组织的专家评审。2025年1月8日,兴国县应急管理局检查时发现尾矿库未按设计要求进行回采,并进行了处罚(执法处罚决定书,(兴)应急【2025】ZF-001号)。截至2025年3月,尾矿库库内尾砂仍未回采完成,已*过设计回采期限,建设单位决定尾矿库不再回采,对尾矿库进行闭库,经过回采,现状尾矿库库容约12×104m3,尾砂量约9.6×104m3,*大坝高6.3m,尾矿库为五等库。

根据《尾矿设施设计规范》GB50863-2013第七章**条规定:对已达到设计*终堆积标高并不再继续加高扩容,由于各种原因未达到设计*终堆积标而提前停止使用的尾矿库,应进行闭库设计。我公司受中萤发展有限公司委托,承担了中萤发展有限公司鱼形山尾矿库闭库设计前的安全现状评价工作

参与评价项目相关人员


姓名

资格证书号

从业登记号

项目负责人

施祖远

0800000000204014

010929

项目组成员

陈亮

S011035000110203001170

024378

邬长福

1200000000100179

007151

王文洪

1100000000300654

028971

报告编制人

施祖远

0800000000204014

010929

王文洪

1100000000300654

028971

报告审核人

田美智

1600000000201205

029616

过程控制负责人

 

1500000000301415

026290

技术负责人

吴至军

S011035000110201000582

006933

勘察现场发现的问题及安全对策措施

存在的问题:

1、初期坝未设置排水棱体,下游坡比较陡,初期坝坝顶被尾砂掩埋,尾矿坝稳定性不满足规范要求;

2、堆积坝外坡比较陡,不满足规范要求,东侧整个尾矿坝已被下游尾砂堆掩埋,堆积坝未设置坝面排水沟,未采取护坡措施,有冲刷拉沟现象;

3、原有排洪水系统已被尾砂掩埋,封堵情况不详,现状排水管泄流能力不满足要求,且进水口位于子坝坝前,子坝直接挡水,干滩长度不满足要求;

4、尾矿坝上未设置安全监测设施,安全标志偏少

5、未按设计进行尾砂回采,在库内形成积水坑,且积水坑内积水无法排出;

6、尾矿库不再进行尾砂回采,也不再使用,应进行闭库。

整改措施:

1、在初期坝下游增设干砌块石贴坡排水体,增加坝体稳定性,在北侧和东侧初期坝坝脚增设坝脚排水沟

2、堆积坝削坡,增加坝体的稳定性,削坡后覆土植草皮护坡修建坝面肩排水沟

3、新建溢洪道用于闭库后尾矿库排洪排水,拆除现有排水管;对原排洪系统进行封堵。

4、闭库时在尾矿坝上增设安全监测设施增设安全标志

5、对库内积水坑进行平整

6、应进行闭库整治尾矿库库内干滩面,为防止干滩面水土流失,覆土植草,覆土范围为整个库区范围。在库内干滩面设置库面排水沟,截洪沟新建溢洪道形成库内排水网,能**的将库内雨水排至库外

评价结论

中萤发展有限公司鱼形山尾矿库未按回采设计要求进行回采;初期坝坝脚未设置排水棱体堆积坝外坡比较陡不满足规范要求尾矿坝稳定性不满足规范要求尾矿库排洪设施泄流能力不满足要求,子坝直接挡水,干滩长度不满足要求未设置安全监测设施根据**矿山安全监察局矿安〔2022〕88号《金属非金属矿山重大事故隐患判定标准》、**矿山安全监察局矿安〔202441《金属非金属矿山重大事故隐患判定标准补充情形鱼形山尾矿库存在重大事故隐患。中萤发展有限公司鱼形山尾矿库应尽快完成所有闭库程序,闭库设计应按正常运行标准进行闭库整治设计,**尾矿库防洪能力和尾矿坝稳定性满足规程要求,维持尾矿库闭库后长期安全稳定。

勘察现场工作时间

2025年5月19日

报告提交时间

2025年7月25日

勘察现场人员

施祖远王文洪

现场照片

图片20.jpg 

评价人员

被评价单位

信息反馈情况

满意